{{ item.label }}
自然语言处理
本文为您介绍短信服务不允许发送的违规违法信息以及对违规违法信息的处罚措施。
摩杜云短信服务严禁发送金融营销、赌博、诈骗、淫秽、色情、暴力等违规信息,如果您的摩杜云账号涉嫌发送以上违规内容,摩杜云将依照短信服务协议对
您采取终止服务、封号等措施;涉嫌犯罪的信息,摩杜云将依法收集犯罪线索(包括但不限于摩杜云实名认证信息等)并移交公安机关处理。服务协议,请参
见服务协议。
短信服务(Short Message Service)是摩杜云为用户提供的一种通信服务的能力。
支持向国内和国际快速发送验证码、短信通知和推广短信,服务范围覆盖全球200多个国家和地区。国内短信支持三网合一专属通道,与工信部携号转网平台实
时互联。电信级运维保障,实时监控自动切换,到达率高达99%。完美支撑双11期间20亿短信发送,6亿用户触达。
a) 国际/港澳台
摩杜云为全球企业用户提供国际/港澳台短信发送服务,通过API和SDK方式调用短信发送能力,将指定信息发送至境外手机号码。
1、适用于企业向用户发送验证码、系统通知、会员服务等短信。
2、支持用户从中国境内向港澳台及其他境外手机号码发送短信。
3、支持用户在境外地区之间向境外手机号码发送短信。
b) 短信通知
支持通过短信形式发送通知。
1、安全可靠:保证99%到达率,国内短信电信级运维保障,实时监控自动切换。
2、大容量高并发:支撑双11期间20亿短信发送,6亿用户触达。
c) 短信验证码
在短信验证场景中,支持通过短信形式发送验证码。
1、3秒可达,国内短信采用三网合一专属通道,与工信部携号转网平台实时互联。
2、国际短信直连境外运营商和供应商,通道正规、覆盖率高且稳定。
d) 推广短信
支持多种推广内容的短信发送,为企业产品增加曝光率提供帮助。
1、支持业务推广、新产品宣讲、会员关怀等推广短信发送。
2、提供批量发送、定时发送等功能,适用于多种推广场景。
e) 异步通知
支持在后端服务处理完成任务时,回调通知用户。进而减少用户、Web前端和后端服务之间大量不必要的轮询请求。
f) 数据统计
1、提供请求量、发送成功量、失败量等统计数据。
2、支持通过日期、手机号等维度查看短信发送详情。
e) 防盗刷
摩杜云短信服务提供发送总量阈值功能服务,当日或当月发送短信总量超出预设数量时,系统将会触发告警通知送达预设的告警联系人,以减少或避免被盗刷带来的损失。
1、快速直达,连接用户仅需3秒。
2、国内短信三网合一专属通道,与工信部携号转网平台实时互联。
3、专线机房,支持大容量、高并发,99%到达率。
4、电信级运维保障,实时监控自动切换。
国际/港澳台短信服务覆盖全球200+国家和地区,秒级送达全球。
1、支持多个生产者和消费者并发访问同一个队列,无需特殊设置即可自由调整并发度。
2、确保某条消息在取出之后的特定时间段内,无法被其他消费者获得。
3、在保证号码及终端质量的前提下,多通道智能调度保障发送,5秒到达率95%以上。
通过队列对用户任务请求压力实现削峰填谷,进而降低系统峰值压力。
1、接入便捷:提供API/SDK方式简易接入,登录即可一键开通。
2、使用便捷:无需自行搭建短信服务,免运维提供多种语言SDK,包括JAVA、PYTHON、.NET、Node.js任您选择。
1、电信级运维保障,实时监控自动切换。
2、支持大容量,高并发处理,高效的调度算法解决高峰时段的业务压力。
摩杜云短信服务的功能有短信通知、短信验证码、推广短信、异步通知、数据统计。
99%到达率,电信级运维保障,实时监控自动切换。大容量高并发,支撑双11期间20亿短信发送,6亿用户触达。
3秒可达,三网合一专属通道,与工信部携号转网平台实时互联。变量灵活,支持带入变量,内容灵活,可适应支持各业务场景。
支持多种推广内容的短信发放,例如业务推广、新产品宣讲、会员关怀等内容的短信,为提升企业产品增加曝光率提供帮助。
可以后端服务处理完成任务时,回调通知用户。进而减少用户,Web前端和后端服务之间大量不必要的轮询请求。
可查看请求量、发送成功量、失败量、等统计数据;通过日期、手机号等维度,查看发送详情。
APP、网站注册账号,向手机下发验证码; 登录账户、异地登录时的安全提醒; 找回密码时的安全验证; 支付认证、身份校验、手机绑定等。
向注册用户下发系统相关信息,包括: 升级或维护、服务开通、价格调整、 订单确认、物流动态、消费确认、 支付通知等普通通知短信。
向注册用户和潜在客户发送通知和推广信息,包括促销活动通知、业务推广、新产品宣讲、会员关怀等商品与活动的推广信息。增加企业产品曝光率、提高产品和企业的知名度。
摩杜云实名认证分为个人实名认证和企业实名认证。不同的认证方式对应的短信服务产品功能有所区别。
1、个人实名认证:表示该账号使用者为用户个人。
2、企业实名认证:表示该账号为单位账号,单位可以是企业、政府(含企业、政府、事业单位、团体、组织)。
关于实名认证的更多信息请参考实名认证。
如果您当前为个人实名认证账户,可以参考个人认证升级为企业认证帮助升级为企业实名认证账户。
| 类别 | 项目 | 摩杜云个人认证 | 摩杜云企业认证 |
|---|---|---|---|
| 国际/港澳台消息 | 不支持 | 支持 | |
| 推广短信 | 不支持 | 支持 | |
| 群发助手 | 支持 | 支持 | |
| 签名规范 | 个人用户签名规范 | 企业用户签名规范 | |
| 签名来源 | 电商平台店铺名的全称或简称 | 不支持 | 支持 |
| 商标名的全称或简称 | 不支持 | 支持 | |
本文为您介绍短信服务的限制说明。
在实际业务场景中,例如App或网站登录时,可能会有用户频繁获取短信验证码或者通过短信通知方式找回密码的操作,为了限制平台短信被恶意调用、在短时间内大量发起短信发送请求,摩杜云对短信发送行为进行以下流控限制。
| 限制项 | 限制说明 | 备注 |
|---|---|---|
| 短信验证码 |
使用同一个签名,默认情况下对同一个手机号码发送短信验证码,1条/分钟,5条/小时,10条/天。您可以在控制台
系统设置 > 国内消息设置
中修改发送频率。 一个手机号码通过摩杜云短信服务平台只能收到40条/天。 |
若在发送验证码时提示业务限流,建议根据以上业务调整接口调用时间。 |
| 短信通知 | 使用同一个签名和同一个短信模版ID,对同一个手机号码发送短信通知,最多支持50条/日。 | 若在发送短信通知时提示业务限流,建议根据以上业务调整接口调用时间。 |
| 推广短信 | 使用同一个签名和同一个短信模版ID,对同一个手机号码发送推广短信,最多支持50条/日。 | 若在发送推广短信时提示业务限流,建议根据以上业务调整接口调用时间。 |
注意
1、所有发送的短信都需要提交审核,审核通过后方可进行短信发送,单击短信签名审核规则和短信模板审核规则查看具体审核标准。
2、天的计算方式是当下时间往后推24小时,例如2017年08月24日11:00发送一条验证码短信,计算限流方式是2017年08月23日11:00点到2017年08月24日11:00点,是否满40条。
1、短信服务会针对用户发送的短信模版和短信签名进行审核,同时配合系统监控,防范在短信内容中出现的违反国家法律法规要求的相关内容。
2、发现违反规则的短信内容,会对相关用户进行账号冻结,并视情况扣罚用户保证金或追究其责任。
3、账号冻结后,该用户无法继续使用短信服务,如该账号中包含短信服务的资源包、优惠券等,也无法继续使用。账号冻结后,后续不可申请开通使用。
1、短信字数=短信模版内容字数 + 签名字数。
2、短信字数不超过70个字,按照70个字一条短信计费。
3、短信字数超过70个字,即为长短信,按照67个字一条短信,分为多条计费。
注意
在统计短信字数时,小数点、字母、汉字以及其他符号均按照一个字进行统计。 最终按照实际发送成功的短信条数计费。
本文为您介绍短信服务的基本概念。
| 名词 | 说明 |
|---|---|
| 短信服务 | 短信服务(Short Message Service)是摩杜云为用户提供的一种通信服务的能力。 支持国内和国际快速发送验证码、短信通知和推广短信,服务范围覆盖全球200多个国家和地区。国内短信支持三网合一专属通道,与工信部携号转网平台实时互联。电信级运维保障,实时监控自动切换,到达率高达99%。 |
| 国内短信 | 是摩杜云为国内个人和企业用户提供的短信发送服务,通过API/SDK、群发助手方式调用短信发送能力,将指定信息发送至国内手机号码,用于个人和企业向手机号码发送验证码、短信通知、推广短信等短信。 |
| 国际/港澳台短信 | 是摩杜云为全球企业用户提供的短信发送服务,通过API/SDK、群发助手方式调用短信发送能力,将指定信息发送至境外手机号码,用于企业向注册用户发送验证码、短信通知、推广短信等短信。支持从中国境内向港澳台及其他境外手机号码发送短信、以及在境外地区向境外手机号码发送短信。 |
| 文本短信 | 是摩杜云为个人和企业用户提供的纯文本短信发送服务,通过API/SDK、群发助手方式调用短信发送功能,将指定信息发送至全球手机号码,用于个人和企业向用户发送验证码、短信通知、推广短信等短信。 |
| 验证码 | 是摩杜云为全球个人和企业用户提供的验证码发送服务,国内短信验证码支持三网合一专属通道,秒级可达。摩杜云短信支持发送国际短信验证码,支持全球语言,适用于APP/网站注册、安全登录、支付认证、身份认证、密码找回、账号绑定等应用场景。 |
| 短信通知 | 是摩杜云为全球个人和企业用户提供的短信通知发送服务,支持国际通知短信,快速触达全球用户,助力企业海外拓展,适用于订单通知、支付通知、物流通知、会议通知、政府通知、生活服务类通知、跨境订单通知、跨境物流通知等应用场景。 |
| 推广短信 | 是摩杜云为全球企业用户提供的短信通知发送服务,国内推广短信支持回复,双向连接,帮助企业与客户建立有效即时互动。摩杜云短信服务支持全球多种场景的短信发送服务,适用于新品宣传、会员关怀、商品促销、活动邀请、跨境营销等应用场景。 |
| 短信模板 | 即具体发送的短信内容模板。短信模版支持验证码、短信通知、推广短信三种模式;验证码和短信通知支持通过变量替换实现个性短信定制,推广短信不支持在模版中添加变量;短信模版需要审核通过后才可以使用。 |
| 短信签名 | 是一种快捷、方便的个性化签名方式。当发送短信时,短信平台会根据设置,在短信内容里附加个性化签名,再发送给被叫手机手机号码。申请签名企业用户需要上传相关企业资质证明,个人用户需要上传个人身份的证明。 |
| 群发助手 | 群发助手是一种SaaS工具,您可以手动选择签名和模版对批量手机号发送,适用于初次接触短信服务的新手。国内文本短信、数字短信、国际/港澳台短信均支持群发助手,群发助手支持发送验证码、短信通知、推广短信类模版。 |
本文为您介绍短信服务的计费方式。
短信服务支持国内和国际/港澳台短信套餐包,根据短信模板的不同,进行梯度计费。
1、国内短信:国内短信套餐包。更多信息,请参见
国内短信定价 。
2、国际/港澳台短信:支持国际/港澳台短信套餐包。更多信息,请参见
国际/港澳台短信定价 。
若短信发送5分钟后还未返回状态,将先扣费,实际返回状态后根据失败条数进行短信量返补。国内短信接口调用失败及运营商返回失败状态,都不会扣费;国际短信按导入号码成功计费,即运营商反馈失败也要计费。
国内短信月消费金额=月累计短信成功发送量所在的档位×月累计短信发送成功量。例如:1~10万单价是0.045元/条,10~30万单价是0.04元/条,若您当月累计用了15万,则消费金额为15万×0.04元/条。
费用统计(标准资费说明)
1、当月消费金额仅供参考,最终以月底结算账单为准。最终抵扣代金券的结算费用,请前往摩杜云费用中心消费总览查看。
2、当月计费单价仅供参考,该计费单价只表示当月的平均单价,计费单价=当月金额÷当月计费量,且计费单价会精确到小数点后四位,所以会出现计费单价×当月计费量和当月消费金额有误差的情况,最终以月底结算账单为准。
3、计费单价根据当月发送总量实时变动,自动跨档。跨档后当月发送总量按新阶梯价计算,请注意刷新,查看短信服务定价详情。
4、每个自然月最后一天24:00:00结算当月收到回执的所有短信的账单,下月收到回执将计入下月账单中。
短信计费规则说明
1、短信服务产品属于后付费产品,即发送短信成功才会开始计费。不同短信模板的单价不同,产生费用后,进行累计计费,每5分钟出账一次,每个月月底进行扣费。
2、短信服务采用的是T+1的模式,即当月出具账单后,在下个月可以申请发票。例如,10月31日出具10月完整账单,11月申请10月的发票。
3、摩杜云账户余额为0,或摩杜云账户处于欠费状态时,即使国内短信套餐包仍有余量也无法发送短信。
发送量统计和计费统计规则说明
1、短信是按照运营商回执状态报告计费,即发送成功计费,月底出账。
2、短信发送量统计是按照提交给运营商的短信查询,计费是按照运营商回执状态报告计费,所以发送量统计和计费数据会存在误差。
1、短信长度(字数)=短信模版内容字数+签名字数。
2、汉字、字母、数字、符号(不区分全角和半角),都按照一个字计算。
3、短信长度不超过70个字,按照一条短信计费;超过70个字,即为长短信,按照67字/条拆分成多条计费。
例如:短信长度为160个字,将会被分隔成67字、67字、26字三条进行计费。
1、短信长度(字数)=短信模版内容字数+签名字数。
2、纯英文。
a) 字母、数字、符号(不区分全角和半角),都按照一个字计算。
b) 短信长度不超过140字时,按照1条短信计费。超过140字时为长短信,按134字/条分隔成多条计费(纯英文签名符号为[ ])。
例如:短信长度为300个字,将会被分隔成134字、134字、32字三条进行计费。
3、非纯英文。
a) 汉字、字母、数字、符号(不区分全角和半角),都按照一个字计算。
b) 短信长度不超过70个字,按照一条短信计费;超过70个字,即为长短信,按照67字/条拆分成多条计费。
例如:短信长度为160个字,将会被分隔成67字、67字、26字三条进行计费。
1、账单出账时间通常在当前计费周期结束后4小时内。系统会自动从您账户余额中扣除账单金额,账户余额不足时,转为欠费状态。当账号余额不足时,系统会给账号的注册手机发送短信通知。
2、当账户余额不足以支付账单金额,短信服务处于欠费状态时,摩杜云将暂停为您提供服务,不允许发送短信和使用资源包。建议您在欠费后及时补足欠费,以免服务停止,对您的业务造成损失。当您充值并补足欠费后,服务会自动开启,可以继续使用。
3、欠费停服后,请于7天内及时充值补足欠费,服务会自动恢复。欠费超过7天,将视为您主动放弃服务,数据会被清理且不可恢复。
您可以通过本文了解国内短信的计费方式。
短信服务支持预先充值、购买套餐包的付费模式。
国内短信根据短信的发送条数和短信模板类型进行实时梯度计费,同时支持购买并使用国内短信套餐包。
1、购买套餐包后产生的短信发送量,按照实际用量抵扣额度。
2、购买套餐包之前产生的短信发送量、超出套餐包额度的短信发送量均按照短信模板类型梯度计费。
3、短信套餐包中的短信发送额度适用于所有国内文本短信的短信模板。但个人用户仅可使用短信验证码和短信通知,不能使用推广短信及群发助手功能,建议您升级为企业用户体验相关功能。
4、套餐包在账户欠费时不可使用,已使用套餐包剩余资源不支持退订。
为了降低用户的使用成本,短信服务提供
国内短信套餐包
。 仅可用于国内文本短信,不包括国际及港澳台短信。使用短信服务时优先抵用套餐包中的数量。
套餐包时长为24个月,即短信额度的有效时长为24个月。超出24个月之后按照短信模板类型梯度计费。
| 套餐 | 数量 | 价格 | 发信量 | 单价 |
|---|---|---|---|---|
| 体验套餐 | 1套 | 1080.0元 | 20000 条 | 0.054元/条 |
| 套餐一 | 1套 | 3000.0元 | 56600 条 | 0.053元/条 |
| 套餐二 | 1套 | 5100.0元 | 100000 条 | 0.051元/条 |
| 套餐三 | 1套 | 8000.0元 | 160000 条 | 0.05元/条 |
| 套餐四 | 1套 | 10000.0元 | 200000 条 | 0.05元/条 |
| 套餐五 | 1套 | 15000.0元 | 307000 条 | 0.049元/条 |
| 套餐六 | 1套 | 23500.0元 | 500000 条 | 0.047元/条 |
| 套餐七 | 1套 | 40000.0元 | 888888 条 | 0.045元/条 |
| 套餐八 | 1套 | 80000.0元 | 1905000 条 | 0.042元/条 |
| 套餐九 | 1套 | 150000.0元 | 3750000 条 | 0.04元/条 |
国际/港澳台短信根据短信的发送量,按量计费。不同国家或地区单价不同。同时支持购买并使用国际/港澳台短信套餐包。
注意
在统计短信字数时,小数点、字母、汉字以及其他符号均按照一个字进行统计。 最终按照实际发送成功的短信条数计费。
1、购买套餐包后产生的短信发送量,按照实际用量抵扣额度。
2、购买套餐包之前产生的短信发送量、超出套餐包额度的短信发送量均按照短信单价计费。
3、套餐包在账户欠费时不可使用,已使用套餐包剩余资源不支持退订。
短信服务覆盖港澳台及全球218个国家与地区,稳定可靠。
阿富汗 | Afghanistan | AFG | 93 | 0.70 |
阿布哈兹 | Abkhazia | AB | 7 | 0.45 |
阿尔巴尼亚 | Albania | ALB | 355 | 0.60 |
阿尔及利亚 | Algeria | DZA | 213 | 0.80 |
美属萨摩亚(美国) | American Samoa | ASM | 1684 | 0.20 |
安道尔 | Andorra | AND | 376 | 0.70 |
安哥拉 | Angola | AGO | 244 | 0.30 |
安圭拉(英国) | Anguilla | AIA | 1264 | 0.60 |
安提瓜和巴布达 | Antigua and Barbuda | ATG | 1268 | 0.40 |
阿根廷 | Argentina | ARG | 54 | 0.50 |
亚美尼亚 | Armenia | ARM | 374 | 0.70 |
阿鲁巴(荷兰) | Aruba | ABW | 297 | 0.36 |
澳大利亚 | Australia | AUS | 61 | 0.32 |
奥地利 | Austria | AUT | 43 | 0.53 |
阿塞拜疆 | Azerbaijan | AZE | 994 | 1.20 |
巴哈马 | Bahamas | BHS | 1242 | 0.40 |
巴林 | Bahrain | BHR | 973 | 0.24 |
孟加拉 | Bangladesh | BGD | 880 | 0.66 |
巴巴多斯 | Barbados | BRB | 1246 | 0.46 |
白俄罗斯 | Belarus | BLR | 375 | 0.86 |
比利时 | Belgium | BEL | 32 | 0.62 |
伯利兹 | Belize | BLZ | 501 | 0.20 |
贝宁 | Benin | BEN | 229 | 0.42 |
百慕大(英国) | Bermuda | BMU | 1441 | 0.42 |
不丹 | Bhutan | BTN | 975 | 0.42 |
玻利维亚 | Bolivia | BOL | 591 | 0.52 |
波黑 | Bosnia and Herzegovina | BIH | 387 | 0.58 |
博茨瓦纳 | Botswana | BWA | 267 | 0.32 |
巴西 | Brazil | BRA | 55 | 0.20 |
文莱 | Brunei | BRN | 673 | 0.12 |
保加利亚 | Bulgaria | BGR | 359 | 0.59 |
布基纳法索 | Burkina Faso | BFA | 226 | 0.62 |
布隆迪 | Burundi | BDI | 257 | 0.66 |
柬埔寨 | Cambodia | KHM | 855 | 0.67 |
喀麦隆 | Cameroon | CMR | 237 | 0.35 |
加拿大 | Canada | CAN | 1 | 0.09 |
科特迪瓦 | COTE DIVOIRE | CD | 225 | 0.22 |
佛得角 | Cape Verde | CPV | 238 | 0.46 |
开曼群岛(英国) | Cayman Islands | CYM | 1345 | 0.46 |
中非 | Central African Republic | CAF | 236 | 0.16 |
乍得 | Chad | TCD | 235 | 0.82 |
智利 | Chile | CHL | 56 | 0.42 |
哥伦比亚 | Colombia | COL | 57 | 0.16 |
科摩罗 | Comoros | COM | 269 | 0.39 |
刚果(布) | Congo (Brazzaville) | COG | 242 | 0.49 |
刚果(金) | Congo (Kinshasa) | COD | 243 | 0.44 |
库克群岛(新西兰) | Cook Islands | COK | 682 | 0.40 |
哥斯达黎加 | Costa Rica | CRI | 506 | 0.42 |
克罗地亚 | Croatia | HRV | 385 | 0.49 |
古巴 | Cuba | CUB | 53 | 0.48 |
塞浦路斯 | Cyprus | CYP | 357 | 0.42 |
捷克 | Czech Republic | CZE | 420 | 0.46 |
丹麦 | Denmark | DNK | 45 | 0.28 |
吉布提 | Djibouti | DJI | 253 | 0.38 |
多米尼克 | Dominica | DMA | 1767 | 0.38 |
多米尼加 | Dominican Republic | DOM | 1809 | 0.80 |
东帝汶 | Timor-Leste | TMP | 670 | 0.69 |
厄瓜多尔 | Ecuador | ECU | 593 | 0.72 |
埃及 | Egypt | EGY | 20 | 0.58 |
萨尔瓦多 | El Salvador | SLV | 503 | 0.46 |
赤道几内亚 | Equatorial Guinea | GNQ | 240 | 0.26 |
爱沙尼亚 | Estonia | EST | 372 | 0.48 |
埃塞俄比亚 | Ethiopia | DMA | 251 | 0.63 |
福克兰群岛 | Falkland Islands (Islas Malvinas) | FLK | 500 | 0.10 |
法罗群岛(丹麦) | Faroe Islands | FRO | 298 | 0.28 |
斐济 | Fiji | FJI | 679 | 0.46 |
芬兰 | Finland | FIN | 358 | 0.56 |
法国 | France | FRA | 33 | 0.39 |
法属圭亚那 | French Guiana | GF | 594 | 0.80 |
法属波利尼西亚(法国) | French Polynesia | PYF | 689 | 0.74 |
加蓬 | Gabon | GAB | 241 | 0.37 |
格鲁吉亚 | Georgia | GEO | 995 | 0.88 |
德国 | Germany | DEU | 49 | 0.49 |
加纳 | Ghana | ETH | 233 | 0.56 |
直布罗陀(英国) | Gibraltar | GIB | 350 | 0.18 |
希腊 | Greece | GRC | 30 | 0.46 |
格陵兰(丹麦) | Greenland | GRL | 299 | 0.08 |
格林纳达 | Grenada | GRD | 1473 | 0.45 |
瓜德罗普岛 | Guadeloupe | GDLP | 590 | 0.86 |
危地马拉 | Guatemala | GT | 502 | 0.28 |
几内亚 | Guinea | GN | 224 | 0.88 |
几内亚比绍 | Guinea-Bissau | GW | 245 | 0.72 |
圭亚那 | Guyana | GY | 592 | 0.49 |
海地 | Haiti | HT | 509 | 0.68 |
洪都拉斯 | Honduras | HN | 504 | 0.46 |
香港(中国) | Hong Kong | HK | 852 | 0.48 |
匈牙利 | Hungary | HU | 36 | 0.66 |
冰岛 | Iceland | IS | 354 | 0.52 |
印度 | India | IN | 91 | 0.10 |
印尼 | Indonesia | ID | 62 | 0.36 |
伊朗 | Iran | IR | 98 | 0.41 |
伊拉克 | Iraq | IQ | 964 | 0.74 |
爱尔兰 | Ireland | IE | 353 | 0.62 |
以色列 | Israel | IL | 972 | 0.52 |
意大利 | Italy | ITA | 39 | 0.56 |
牙买加 | Jamaica | JAM | 1876 | 0.46 |
日本 | Japan | JPN | 81 | 0.56 |
约旦 | Jordan | JOR | 962 | 0.96 |
哈萨克斯坦 | Kazakhstan | KAZ | 7 | 0.79 |
肯尼亚 | Kenya | KEN | 254 | 0.36 |
科威特 | Kuwait | KW | 965 | 0.49 |
吉尔吉斯斯坦 | Kyrgyzstan | KGZ | 996 | 0.69 |
老挝 | Laos | LAO | 856 | 0.49 |
拉脱维亚 | Latvia | LVA | 371 | 0.48 |
黎巴嫩 | Lebanon | LBN | 961 | 0.42 |
莱索托 | Lesotho | LSO | 266 | 0.28 |
利比里亚 | Liberia | LBR | 231 | 0.48 |
利比亚 | Libya | LBY | 218 | 0.68 |
列支敦士登 | Liechtenstein | LIE | 423 | 0.28 |
立陶宛 | Lithuania | LTU | 370 | 0.29 |
卢森堡 | Luxembourg | LUX | 352 | 0.39 |
澳门(中国) | Macao | MAC | 853 | 0.38 |
马其顿 | Macedonia | MKD | 389 | 0.22 |
马达加斯加 | Madagascar | MDG | 261 | 0.47 |
马拉维 | Malawi | MW | 265 | 0.59 |
马来西亚 | Malaysia | MAS | 60 | 0.42 |
马尔代夫 | Maldives | MV | 960 | 0.20 |
马里 | Mali | ML | 223 | 0.98 |
马耳他 | Malta | MT | 356 | 0.38 |
马绍尔群岛 | Marshall Islands | MH | 692 | 0.90 |
马提尼克 | Martinique | O | 596 | 0.78 |
毛里塔尼亚 | Mauritania | MRT | 222 | 1.12 |
毛里求斯 | Mauritius | MUS | 230 | 0.43 |
墨西哥 | Mexico | MEX | 52 | 0.29 |
摩尔多瓦 | Moldova | MDA | 373 | 0.48 |
摩纳哥 | Monaco | MCO | 377 | 0.58 |
蒙古 | Mongolia | MNG | 976 | 0.62 |
黑山 | Montenegro | MNE | 382 | 0.25 |
蒙特塞拉特(英国) | Montserrat | MSR | 1664 | 0.23 |
摩洛哥 | Morocco | MAR | 212 | 0.56 |
莫桑比克 | Mozambique | MOZ | 258 | 0.32 |
缅甸 | Myanmar | MMR | 95 | 0.68 |
纳米比亚 | Namibia | NAM | 264 | 0.42 |
瑙鲁 | Nauru | NR | 674 | 0.84 |
尼泊尔 | Nepal | NPL | 977 | 0.68 |
荷兰 | Netherlands | NLD | 31 | 0.85 |
荷属安的列斯 | Netherlands Antilles | AN | 599 | 0.88 |
新喀里多尼亚(法国) | New Caledonia | NCL | 687 | 0.78 |
新西兰 | New Zealand | NZL | 64 | 0.76 |
尼加拉瓜 | Nicaragua | NIC | 505 | 0.42 |
尼日尔 | Niger | NER | 227 | 0.86 |
尼日利亚 | Nigeria | NGA | 234 | 0.74 |
诺福克岛 | Norfolk Island | NFK | 61 | 0.22 |
挪威 | Norway | NOR | 47 | 0.52 |
阿曼 | Oman | OMN | 968 | 0.38 |
巴基斯坦 | Pakistan | PK | 92 | 0.32 |
帕劳 | Palau | PLW | 680 | 0.28 |
巴勒斯坦 | Palestine | PS | 970 | 0.88 |
巴拿马 | Panama | PAN | 507 | 0.46 |
巴布亚新几内亚 | Papua New Guinea | PNG | 675 | 0.36 |
巴拉圭 | Paraguay | PY | 595 | 0.32 |
秘鲁 | Peru | PE | 51 | 0.36 |
菲律宾 | Philippines | PH | 63 | 0.16 |
波兰 | Poland | PL | 48 | 0.26 |
葡萄牙 | Portugal | PT | 351 | 0.32 |
卡塔尔 | Qatar | QAT | 974 | 0.28 |
留尼旺和马约特 | Reunion and Mayotte | REU | 262 | 0.80 |
罗马尼亚 | Romania | RO | 40 | 0.49 |
俄罗斯 | Russia | RUS | 7 | 0.79 |
卢旺达 | Rwanda | RWA | 250 | 0.32 |
圣基茨和尼维斯 | Saint Christopher and Nevis | KNA | 1869 | 0.42 |
圣卢西亚 | Saint Lucia | LCA | 1758 | 0.42 |
圣文森特和格林纳丁斯 | Saint Vincent and the | VCT | 784 | 0.42 |
萨摩亚 | Samoa | WS | 685 | 0.36 |
圣马力诺 | San Marino | SM | 378 | 0.86 |
圣多美和普林西比 | Sao Tome and Principe | ST | 239 | 0.26 |
沙特阿拉伯 | Saudi Arabia | SA | 966 | 0.26 |
塞内加尔 | Senegal | SN | 221 | 0.52 |
塞尔维亚 | Serbia | SRB | 381 | 0.26 |
塞舌尔 | Seychelles | SC | 248 | 0.34 |
塞拉利昂 | Sierra Leone | SL | 232 | 0.36 |
新加坡 | Singapore | SG | 65 | 0.32 |
斯洛伐克 | Slovakia | SK | 421 | 0.46 |
斯洛文尼亚 | Slovenia | SI | 386 | 0.24 |
所罗门群岛 | Solomon Islands | SOL | 677 | 0.20 |
索马里 | Somali | SOM | 252 | 0.66 |
南非 | South Africa | ZA | 27 | 0.26 |
韩国 | South Korea | KOR | 82 | 0.16 |
南苏丹 | South Sudan | SSD | 211 | 0.39 |
西班牙 | Spain | ESP | 34 | 0.49 |
斯里兰卡 | Sri Lanka | LKA | 94 | 0.66 |
圣基茨和尼维斯 | St.Kitts & Nevis | KNA | 1869 | 0.43 |
苏丹 | Sudan | SD | 249 | 0.96 |
苏里南 | Suriname | SR | 597 | 0.38 |
斯威士兰 | Swaziland | SZ | 268 | 0.45 |
瑞典 | Sweden | SE | 46 | 0.52 |
瑞士 | Switzerland | CH | 41 | 0.39 |
叙利亚 | Syria | SY | 963 | 0.69 |
台湾 | Taiwan | TW | 886 | 0.32 |
塔吉克斯坦 | Tajikistan | TJ | 992 | 0.86 |
坦桑尼亚 | Tanzania | TZ | 255 | 0.49 |
泰国 | Thailand | TH | 66 | 0.12 |
多哥 | Togo | TGO | 228 | 0.44 |
汤加 | Tonga | TO | 676 | 0.29 |
特立尼达和多巴哥 | Trinidad and Tobago | TTO | 1868 | 0.36 |
突尼斯 | Tunisia | TN | 216 | 0.82 |
土耳其 | Turkey | TR | 90 | 0.38 |
土库曼斯坦 | Turkmenistan | TM | 993 | 0.60 |
特克斯和凯科斯群岛 | Turks and Caicos Islands | TCA | 1649 | 0.42 |
乌干达 | Uganda | UG | 256 | 0.66 |
乌克兰 | Ukraine | UA | 380 | 0.46 |
阿联酋 | United Arab Emirates | ARE | 971 | 0.24 |
英国 | United Kingdom | UK | 44 | 0.32 |
美国 | United States | USA | 1 | 0.09 |
乌拉圭 | Uruguay | URY | 598 | 0.36 |
乌兹别克斯坦 | Uzbekistan | UZB | 998 | 0.98 |
瓦努阿图 | Vanuatu | VUT | 678 | 0.86 |
委内瑞拉 | Venezuela | VEN | 58 | 0.39 |
越南 | Vietnam | VNM | 84 | 0.85 |
美属维尔京群岛(美国) | Virgin Islands, United States | VIR | 1340 | 0.32 |
瓦利斯和富图纳(法国) | Wallis and Futuna | WLF | 681 | 0.90 |
也门 | Yemen | YEM | 967 | 0.64 |
赞比亚 | Zambia | ZMB | 260 | 0.49 |
津巴布韦 | Zimbabwe | ZWE | 263 | 0.42 |
为了降低用户的使用成本,短信服务提供国际/港澳台短信套餐包。 仅适用于国际及港澳台消息服务,使用时优先抵用套餐包中的数量。
套餐包时长为12个月,即短信额度的有效时长为12个月。超出12个月之后按照短信单价计费。
| 资源包规格 | 2000条 |
| 价格 | ¥1000 |
短信服务为新手用户提供快速学习功能,帮助您快速了解使用短信服务的基本流程、基本配置等必要信息。快速学习界面提供专用的测试签名和测试模板,帮助您在测试阶段免去了申请签名和模板的步骤,优化了您的发送体验。本文将告诉您如何在控制台使用短信服务的快速学习功能。
1、请确保您已经开通短信服务。
2、保证您套餐包余量或账户余额充足。
| 名称 | 描述 |
|---|---|
| 产品类型 |
国内消息:发送国内消息。 国际/港澳台消息:发送国际/港澳台消息。 说明:仅企业认证用户可以选择国际/港澳台消息。 |
| 签名 | 短信服务提供测试签名 摩杜云通信 供您体验使用,您也可以单击 马上添加签名 设置您的专属签名。签名必须通过审核才能使用,测试阶段建议您选择测试签名或已有的签名。更多信息,请参见 添加签名(个人用户)或 添加签名(企业用户)。 |
| 模板 | 短信服务提供测试模板 摩杜云通信测试模板 供您体验使用,您也可以单击 马上添加模板 ,设置您的专属模板。模板必须通过审核才能使用,测试阶段建议您选择一个已有的模板。更多信息,请参见 添加国内短信模板或 添加国际/港澳台短信模板(企业用户)。 |
| 变量详情 | 当选择的模板带有变量时会要求填写此项。更多信息,请参见 变量规范。 |
| 接收号码 | 设置接收短信的电话号码,必须是正确的手机号码。 如需号码不受发送频率限制,可以单击 号码白名单 ,将其加入白名单中。 |
| 查看API Demo | 单击查看API Demo 跳转到OpenAPI Explorer,通过该平台直接调用发送接口发送短信。 |
| 效果展示 | 页面右侧实时显示短信的发送效果,并显示当前内容字数和短信条数。此功能仅作为内容预览,具体情况以实际发送为准。 |
1、注册并登录摩杜云账号。
2、确保账号已完成实名认证,实名认证的类型包括个人认证和企业认证,个人认证表示账号持有者是个人、以个人身份使用短信服务;企业认证表示账号持有者是企业或政府部门,以企业身份使用短信服务。个人认证和企业认证可使用的功能不完全相同。更多信息,请参见
认证模式。
1、在短信服务详情页
,单击免费开通。
2、进入短信服务控制台,勾选
我已阅读并同意《SLA服务等级协议》《短信能力服务内容及报价说明》《通信能力技术服务协议》
,单击立即开通。
短信服务支持按量计费,同时也提供国内和国际/港澳台短信套餐包。具体计费说明,请参见 计费方式。
一个完整的短信包括
短信签名和
短信模板短信签名是短信发送者的署名,表示发送方的身份;短信模板包含短信发送内容、场景、变量信息。
使用短信签名和短信模板前必须提交短信服务审核,审核通过的签名和模板才能使用在短信中。
短信分为国内短信和国际/港澳台短信,其中国内短信包括验证码短信、短信通知和推广短信。下表以验证码为例:
| 名称 | 示例 |
|---|---|
| 短信签名 | 【摩杜云】 |
| 短信模板 | 您正在申请手机注册,验证码为:{1},5分钟内有效! |
| 完整的短信=短信签名+短信模板 |
【摩杜云】您正在申请手机注册,验证码为:{1},5分钟内有效! 说明:{1}为模板变量。 |
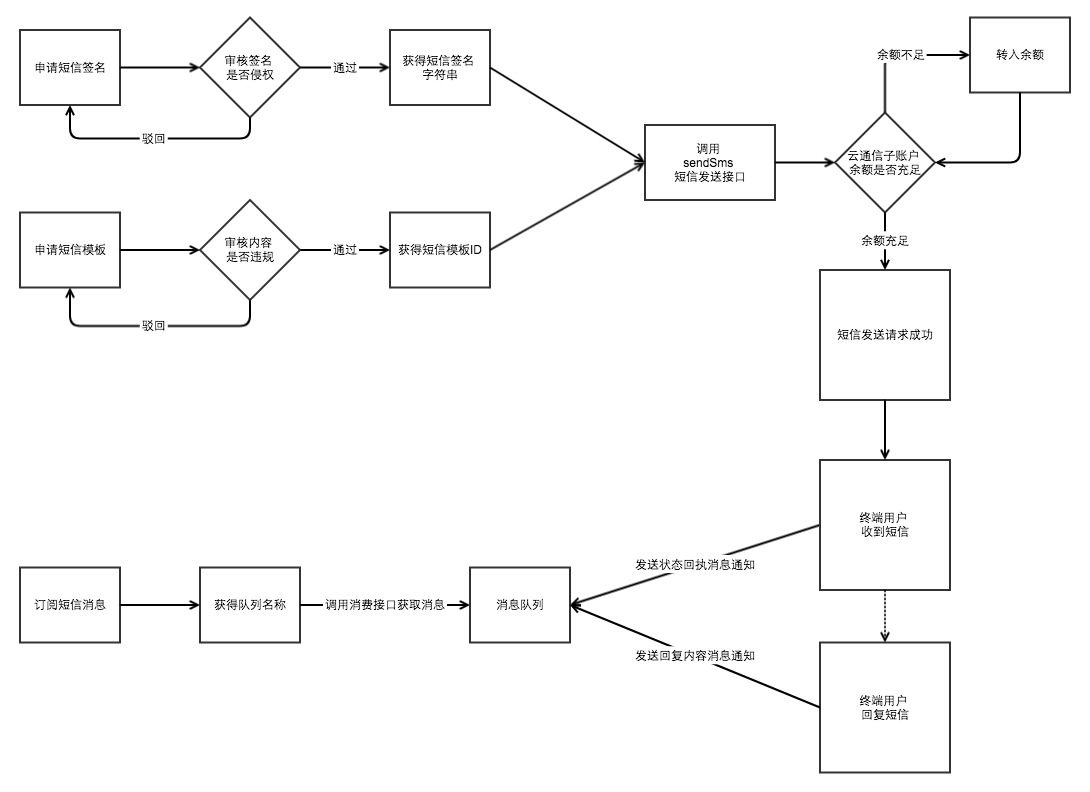
1、申请短信签名。
a) 登录短信服务控制台。
b) 在左侧导航栏,选择国内消息 > 文本短信。
c) 单击签名管理页签,在页面右侧单击添加签名。
d) 填写签名申请信息,等待审核。具体信息,请参见添加签名(个人用户)或
添加签名(企业用户)。

2、申请短信模板。
a) 登录短信服务控制台。
b) 在左侧导航栏,选择国内消息 > 文本短信。
c) 单击模板管理页签,在页面右侧单击添加模板。
d) 填写模板申请信息,等待审核。具体信息,请参见添加国内短信模板。

说明:您在申请短信签名和模板时,需要遵循相关的规范要求,保证签名或模板能快速通过审核。具体说明,请参见 审核标准。
您可以使用通过审核的签名和模板构建短信内容,目前短信服务支持通过API/SDK和控制台群发助手发送短信。
1、(新手推荐)群发助手:是一种SaaS工具,可以在控制台上手动选择签名和模板对批量手机号发送短信,适用于初次接触短信服务的人。更多信息,请参见
通过群发助手发送短信。
2、短信服务API:短信服务提供多个短信发送API接口,可以快捷接入自建系统,迅速完成短信发送任务,实现本地业务和短信业务的一体化。
注意:使用短信服务API之前,请先确认您有一对AccessKey。
调用API发送短信的全流程如下:

在短信服务控制台查询短信发送详情有两种方式。
1、在国内消息 > 文本短信页面,单击
群发助手,找到您创建的群发任务,单击
查看详情,查看短信发送的详细情况。
2、在业务统计 > 发送记录查询页面,通过时间、签名、模板等维度,查看短信发送的详细情况。
1、注册并登录摩杜云账号。
2、确保账号已完成实名认证,实名认证的类型包括个人认证和企业认证,个人认证表示账号持有者是个人、以个人身份使用短信服务;企业认证表示账号持有者是企业或政府部门,以企业身份使用短信服务。个人认证和企业认证可使用的功能不完全相同。更多信息,请参见
认证模式。
1、在短信服务详情页
,单击免费开通。
2、进入短信服务控制台,勾选
我已阅读并同意《SLA服务等级协议》《短信能力服务内容及报价说明》《通信能力技术服务协议》
,单击立即开通。
短信服务支持按量计费,同时也提供国内和国际/港澳台短信套餐包。具体计费说明,请参见 计费方式。
一个完整的短信包括短信签名和
短信模板。短信签名是短信发送者的署名,表示发送方的身份;短信模板是发送的短信内容。
使用短信签名和短信模板前必须提交短信服务审核,审核通过的签名和模板才能使用在短信中。
下表以验证码为例:
| 名称 | 示例 |
|---|---|
| 短信签名 | 【摩杜云】 |
| 短信模板 | 您正在申请手机注册,验证码为:{1},5分钟内有效! |
| 完整的短信=短信签名+短信模板 |
【摩杜云】您正在申请手机注册,验证码为:{1},5分钟内有效! 说明:{1}为模板变量。 |
1、申请短信签名。
a) 登录短信服务控制台。
b) 在左侧导航栏,选择国际/港澳台消息。
c) 单击签名管理页签,在页面右侧单击添加签名。
d) 填写签名申请信息,等待审核。具体信息,请参见添加签名(企业用户)。

2、申请短信模板。
a) 登录短信服务控制台。
b) 在左侧导航栏,选择国际/港澳台消息。
c) 单击模板管理页签,在页面右侧单击添加模板。
d) 填写模板申请信息,等待审核。具体信息,请参见添加国际/港澳台短信模板(企业用户)。

说明:您在申请短信签名和模板时,需要遵循相关的规范要求,保证签名或模板能快速通过审核。具体说明,请参见 审核标准。
您可以用通过审核的签名和模板构建短信内容,目前短信服务支持通过API/SDK和控制台群发助手发送短信。
1、(新手推荐)群发助手:是一种SaaS工具,可以在控制台上手动选择签名和模板对批量手机号发送短信,适用于初次接触短信服务的人。更多信息,请参见
通过群发助手发送短信。
2、短信服务API:短信服务提供多个短信发送API接口,可以快捷接入自建系统,迅速完成短信发送任务,实现本地业务和短信业务的一体化。
注意:使用短信服务API之前,请先确认您有一对AccessKey。
调用API发送短信的全流程如下:

在短信服务控制台查询短信发送详情有两种方式。
1、在国际/港澳台消息页面,单击
群发助手,找到您创建的群发任务,单击
查看详情,查看短信发送的详细情况。
2、在业务统计 > 发送记录查询页面,通过时间、签名、模板等维度,查看短信发送的详细情况。
短信服务控制台提供当前登录账号的基本信息、统计数据和官方消息中心等信息与通知。短信服务控制台首页包含的区域有促销活动与公告、用户状态/类型、新手引导、发送量数据、用户监控信息、快捷操作入口、国内套餐数据、国际/港澳台消息服务(企业用户)等信息。
展示最近的促销活动说明,您可以单击查看详情,查看更详细的活动内容。
展示当前登录用户的状态和用户类型。
用户状态有以下两种。
1、正常:表示当前用户在正常使用状态中。
2、欠费:表示当前用户处于欠费状态。
注意:欠费状态下,无法发送短信,请及时充值。
用户类型有以下两种。
1、个人用户。
摩杜云账号实名认证类型为个人认证的账号是个人用户,表示当前账号的使用者是个人。
2、企业用户。
企业用户是经过摩杜云账号实名认证为企业的用户,表示该账号为单位账号,单位可以是企业、政府(含企业、政府、事业单位、团体、组织)。
注意:个人用户无法使用国际/港澳台短信服务等功能,用户类型的其他区别请参见认证模式。
该区域为您提供快速入门的文档链接、同时为开发者提供API参考和AccessKey的入口,帮助您快速开始使用短信服务。
发送量数据区域展示当前账号在不同时间段内发送短信的数量,包括: 发送总量、发送成功量、发送未成功量。
同时提供折线图形式的可视化数据概览,帮助您快速了解指定时段的业务数据量和异常情况。
用户监控信息区域展示当前套餐包的使用情况。可以单击设置,设置短信发送量的预警值,套餐包剩余短信量少于预警值时会在此区域发送预警短信。具体设置,请参见这里。
快捷操作入口展示了当前用户签名、模板和群发助手任务的数量。同时 国内消息和 国际/港澳台消息 都给出了相应的快速通道,可以帮助用户快捷的访问功能。
短信服务除按量计费外,还提供套餐包的计费形式。 国内套餐数据 区域为您展示国内短信套餐包的使用情况。包括可用余量条数、可用余量百分比和余量预警值。
该区域展示当前账号是否成功启用了国际/港澳台短信服务。
1、如果未成功启用国际/港澳台短信服务,可单击立即购买开通服务。
2、如果已成功启用国际/港澳台短信服务,可以查看国际短信的价格和开发者指南。
国内文本短信是摩杜云为个人和企业客户提供的纯文本短信发送服务,通过API/SDK、群发助手方式调用短信发送能力,将指定信息发送至全球手机号码,用于个人和企业向用户发送验证码、短信通知、推广短信等短信。
添加签名和模板,并均通过审核之后,可以通过 群发助手 或短信服务提供的 API接口 发送短信。
文本短信根据短信模板的类型,可以分为:
1、验证码
a) 向手机号码发送的包含验证码的短信,支持通过变量替换实现个性短信定制。
b) 通常用于会员注册、快捷登录、安全提醒、找回密码等场景。
2、短信通知
a) 向手机号码发送的通知类短信,支持通过变量替换实现个性短信定制。
b) 通常用于向注册用户下发系统相关信息,包括升级或维护、服务开通、价格调整、 订单确认、物流动态、消费确认、 支付通知等普通通知短信。
3、推广短信
a) 向手机号码发送的包含推广信息的短信,短信内容为经过审核的模板内容,不支持通过变量替换实现个性短信定制。
b) 通常用于向注册用户和潜在客户发送通知和推广信息,包括促销活动通知、业务推广、新产品宣讲、会员关怀等商品与活动的推广信息,可以增加企业产品曝光率、提高产品和企业的知名度。
发送国内短信,请遵循以下步骤:
1、添加签名。
短信签名必须遵循短信签名规范,且经过
审核。
2、添加模板。
短信模板必须遵循短信模板规范,且经过
审核。
3、发送短信。
a) 通过群发助手发送短信。
b) 通过短信服务API发送短信。
国际/港澳台短信是摩杜云为全球企业客户提供的短信发送服务,通过API/SDK、群发助手方式调用短信发送能力,将指定信息发送至境外手机号码,用于企业向用户发送验证码、短信通知、推广短信等短信;支持客户从中国境内向港澳台及其他境外手机号码发送短信,以及客户在境外地区之间向境外手机号码发送短信。
发送国际/港澳台短信,请遵循以下步骤:
1、添加签名。
国际/港澳台短信签名必须遵循短信签名规范,且经过
审核。
2、添加国际/港澳台短信模板。
国际/港澳台短信模板必须遵循短信模板规范,且经过
审核。
3、发送短信。
a) 通过群发助手发送短信。
b) 通过短信服务API发送短信。
短信签名是短信服务提供的一种快捷、方便的个性化签名方式。当发送短信时,短信平台会根据设置,在短信内容里附加个性签名,再发送给指定手机号码。
短信服务可以根据用户属性创建符合自身属性的签名,一般建议设置为账号主体所在机构的全称或简称。当发送短信时,短信平台会将已审核通过的个性化短信签名添加到短信内容中,再发送给短信接收方。
提交签名审核时,需要指定签名的适用场景:
1、验证码:
a) 个人用户申请短信签名建议为工信部备案的网站名称、已上线App名称。
b) 企业用户申请短信签名建议为企业名称、已上线App、企业认证的公众号名称或小程序名称、已在工信部备案的网站名称等,若产品未上线建议先申请企业名称。
2、通用:用于验证码短信、短信通知、推广短信、国际/港澳台短信等通用场景。
该场景下可以申请任何签名来源的短信签名,如果选择
App应用的全称或简称或公众号或小程序的全称或简称
,则网站、App、小程序或公众号必须已上线。
注意:个人用户不支持发送推广短信。
例如,企业主体为“摩杜云网络技术有限公司”,则可以提交的签名如下:
1、企业全称或简称:【摩杜云】、【摩杜云网络技术有限公司】。
2、公司旗下产品名称:【摩杜拉】、【摩杜云】等。
1、个人用户短信签名内容需要遵循相关的签名规范。更多信息,请参见个人用户短信签名规范。
2、企业用户短信签名内容需要遵循相关的签名规范。更多信息,请参见企业用户短信签名规范
短信签名必须经过审核才能在短信中使用,提交审核时需要注意:
1、企业用户和个人用户以本账号名义申请签名时,如果不涉及第三方权益,可以不用提交企业相关执照证明。
2、个人用户申请事业单位的全称或简称的签名时,必须提交企业相关的执照及授权委托书。
3、审核失败的签名可以修改后再次提交。
签名审核流程,请参见签名审核流程。
短信服务支持根据用户需求创建符合要求的签名,一般建议将签名设置为账号主体所在机构的全称或简称。发送短信时,短信平台会将已审核通过的短信签名添加到短信内容中,再发送给短信接收方。本文将为您介绍个人用户如何添加签名。
1、已开通短信服务。 2、当前登录账号已实名认证。
注意:个人认证用户和企业认证用户权限不同,区别请参见认证模式。
1、个人用户短信签名申请内容建议为已上线App名称、已在工信部备案的网站名称等, 若产品未上线建议上线后再申请。
2、如果申请了适用场景为通用
的签名,该签名可以在国内短信和国际短信中使用,国内短信和国际短信可以共用一个短信签名,不需要申请两次。
1、短信服务控制台。
2、在左侧导航栏中,单击国内消息或国际/港澳台消息。
3、单击顶部签名管理页签,在页面右侧单击添加签名。
4、填写签名、适用场景等必填信息。详细信息,请参见规范说明。
5、填写申请说明,此信息是签名审核的参考信息之一,请详细描述签名的用途、场景等信息。信息完善的申请说明会提高签名的审核效率。

6、单击确定,提交审核。审核流程请参见签名审核流程。
| 名称 | 说明 | 规范 |
|---|---|---|
| 签名 | 短信中的签名内容。 | 短信签名规范请参见个人用户短信签名规范。 |
| 适用场景 |
签名的类型,可设置为: 1、验证码:用于验证码短信场景。 2、通用:用于验证码短信、短信通知、推广短信、国际/港澳台短信等通用场景。 |
1、验证码:该场景下可申请
验证码类型的短信签名,此签名也只能用于发送验证码短信。 2、通用:该场景下可以申请任何 签名来源的短信签名,如果选择APP应用的全称或简称或 公众号或小程序的全称或简称,则网站、APP、小程序或公众号必须已上线。 |
| 签名来源 |
可设置为: 1、企事业单位的全称或简称 2、工信部备案网站的全称或简称 3、已上线APP应用的全称或简称 |
1、企事业单位的全称或简称:个人用户申请企事业单位的签名,必须获得企事业单位的授权,并提供授权方的证明文件。 2、工信部备案网站的全称或简称:必须提供工信部备案的网站域名,并根据是否涉及第三方权益,判断是否需要提供证明文件。 3、已上线APP应用的全称或简称:请确保APP已上线。 |
| 三证合一 | 上传签名所需的证明文件 | 文件说明,请参见个人用户短信签名规范。 |
短信服务支持根据用户需求创建符合要求的签名,一般建议将签名设置为账号主体所在机构的全称或简称。发送短信时,短信平台会将已审核通过的短信签名添加到短信内容中,再发送给短信接收方。本文将为您介绍企业用户如何添加签名。
1、已开通短信服务。 2、当前登录账号已实名认证为企业用户。
注意:个人认证用户和企业认证用户权限不同,区别请参见认证模式。
1、如果网站、App、小程序或公众号尚未上线,建议申请企业简称为签名。待网站、 App、小程序或公众号上线之后,请及时修改该签名,并重新提交审核。详细步骤请参见
修改签名。
2、如果申请了适用场景为通用
的签名,该签名可以在国内短信和国际短信中使用,国内短信和国际短信可以共用一个短信签名,不需要申请两次。
1、短信服务控制台。
2、在左侧导航栏中,单击国内消息或国际/港澳台消息。
3、单击顶部签名管理页签,在页面右侧单击添加签名。
4、填写签名、适用场景等必填信息。详细信息,请参见规范说明。
5、填写申请说明,此信息是签名审核的参考信息之一,请详细描述签名的用途、场景等信息。信息完善的申请说明会提高签名的审核效率。

6、单击确定,提交审核。审核流程请参见签名审核流程。
| 签名 | 短信中的签名内容。 | 短信签名规范请参见企业用户签名规范。 |
| 适用场景 |
签名的类型,可设置为: 1、验证码:用于验证码短信。 2、通用:用于验证码短信、短信通知、推广短信、国际/港澳台短信等通用场景。 |
1、验证码:该场景下可申请
验证码类型的短信签名,此签名也只能用于发送验证码短信。 2、通用:该场景下可以申请任何 签名来源的短信签名,如果选择APP应用的全称或简称或 公众号或小程序的全称或简称,则网站、APP、小程序或公众号必须已上线。 |
| 签名来源 |
可设置为: 1、企事业单位的全称或简称 2、工信部备案网站的全称或简称 3、已上线APP应用的全称或简称 4、公众号或小程序的全称或简称 5、电商平台店铺名的全称或简称 6、商标名的全称或简称 |
1、企事业单位的全称或简称:签名必须为企事业单位的全称或简称,并根据是否涉及第三方权益判断是否需要提供证明文件。 2、工信部备案网站的全称或简称:必须提供工信部备案的网站域名,并根据是否涉及第三方权益判断是否需要提供证明文件。 3、已上线APP应用的全称或简称:请确保APP已上线。 4、公众号或小程序的全称或简称:请确保公众号或小程序已上线。 5、电商平台店铺名的全称或简称:企业用户可以设置签名为企业名下的电商店铺名。 6、商标名的全称或简称:企业用户可以设置签名为企业名下的商标名。 |
| 是否涉及第三方权益 | 当前申请的签名主体是否和当前登录账号的企业认证名称一致,如果一致,则 不涉及第三方权益。如果不一致,需要获得企事业单位的授权,并提供授权方的证明文件。 | 详细说明请参见企业用户签名规范。 |
本文为您介绍了修改短信签名的操作流程,
1、如果需要修改审核失败的签名,请先在签名管理页面查看
操作记录,根据审核失败说明准备相应的证明材料。
2、如果修改验证码签名为通用签名,则网站、App、小程序或公众号必须已上线。
1、适用场景为验证码的签名可以申请变更为通用签名。
2、通用签名如果审核通过,则不允许变更,只能删除。
3、审核中的签名不支持修改或删除。
4、修改签名时,不能修改签名的内容,只能申请变更适用场景、签名来源、是否涉及第三方权益等选项。
1、登录短信服务控制台。
2、在左侧导航栏,单击国内消息。
3、在签名管理页签中,找到需要修改的验证码签名,并在
操作列中单击修改。
4、适用场景修改为通用,并填写对应的
签名来源、判断是否涉及第三方权益。审核规范,请参见
个人用户短信签名规范或企业用户短信签名规范 。
5、填写申请说明,并单击确定。
1、登录短信服务控制台。
2、在左侧导航栏,单击国内消息或国际/港澳台消息。
3、在签名管理页签中,查看审核状态显示为
未通过的签名,在操作列,单击
查看原因并修改,根据提示修改适当的签名。
4、单击确定,完成修改。
删除签名后,不能再使用该签名发送短信,请谨慎删除。
审核中的签名不允许修改或删除。
1、登录短信服务控制台。
2、根据短信类型选择不同的签名管理页面入口。
个人用户:在左侧导航栏中单击国内短信。
企业用户:
a) 发送国内短信,单击国内短信>文本短信。
b) 发送国际/港澳台短信,单击国际/港澳台短信。

5、在弹出对话框中单击确定删除。
短信模版,即具体发送的短信内容。
短信模版可以支持验证码、短信通知、推广短信三种模式。验证码和短信通知,通过变量替换实现个性短信定制。
推广短信不支持在模版中添加变量。
短信模版需要审核通过后才可以使用。不同短信模板的单价不同,详细信息请查看 短信服务定价 。
推广短信不支持模板变量。
例如:【摩杜云】您正在申请手机注册,验证码为:{1},5分钟内有效!
其中:
模板内容为:您正在申请手机注册,验证码为:{1},5分钟内有效!。
模板变量为:{1}。
根据短信接收人的所属地域,短信模板可分为国内短信和国际/港澳台短信两大类。具体分类如下:
1、国内短信
a) 验证码
b) 短信通知
c) 推广短信
2、国际/港澳台短信(企业用户)
注意: 个人用户不支持申请国际/港澳台短信模板。
各种短信类型的详细说明请参考 国内短信和 国际/港澳台短信。
1、验证码短信:
【摩杜云】您正在申请手机注册,验证码为:{1},5分钟内有效!
其中:
【摩杜云】为短信签名。
您正在申请手机注册,验证码为:{1},5分钟内有效!为短信模板。
{1}为模板变量。
2、短信通知:
【摩杜云】尊敬的{1},您购买的云服务器实例:{2},已于{3}正式到期。如您要继续使用,请于{4}前及时续费或重新购买。
其中:
【摩杜云】为短信签名。
尊敬的{1},您购买的云服务器实例:{2},已于{3}正式到期。如您要继续使用,请于{4}前及时续费或重新购买。为短信模板。
{1}、{2}、{3}、{4}为模板变量。
3、推广短信:
亲爱的短信服务用户,近期天气渐凉,请注意防寒保暖,及时添加衣物。短信服务与您同行!
其中:
推广短信不支持变量。
亲爱的短信服务用户,近期天气渐凉,请注意防寒保暖,及时添加衣物。短信服务与您同行!为短信模板。
4、国际/港澳台短信:
【moduyun.com】Dear {1}, welcome to register our service, your verify code is {2}.
其中:
【moduyun.com】为短信签名。
Dear {1}, welcome to register our service, your verify code is {2}.为短信模板。
{1}和{2}为模板变量。
添加签名后,必须添加短信模板并通过审核才能发送短信。
1、已开通短信服务控制台。
2、当前登录账号已实名认证。
3、已添加签名并通过审核。
短信签名和短信模板 必须审核后才能使用。在短信服务控制台上申请短信签名和模板之后,可以通过群发助手或短信服务API发送短信。发送短信时,需要指定模板CODE,即 模板管理页面中的模板CODE一列。
文本短信模板必须符合文本短信模板规范。
各种模板的价格不同,请关注页面的价格提示信息。
1、登录短信服务控制台。
2、从左侧导航栏中进入国内短信页面。
3、在模板管理页签右上角单击添加模板。
4、选择模板类型。
不同模板类型用于不同场景,详细说明请参考短信模板。 个人用户当前支持 验证码和短信通知。
5、填写模板名称。模板名称要求30个字以内,支持中文和英文,不支持特殊字符。
6、填写模板内容。
模板内容必须符合文本短信模板规范。
验证码类型的短信模板,建议根据页面提示,使用常用模板库。若不做任何修改,可以极大提高审核效率及成功率。
注意:个人用户如果选择模板类型为短信通知,且模板内容中设置了变量时,必须指定变量属性。 变量属性的规范请查看 文本短信模板规范。
7、填写申请说明。
请描述真实的业务使用场景,同时提供官网地址或已上线的APP名称,便于快速审核处理。
8、单击模板预览,预览手机的显示效果。

9、确认无误后,单击提交。
单击提交后自动提交审核。审核流程请参考模板审核流程。
添加签名后,必须添加短信模板并通过审核才能发送短信。
1、已开通短信服务。
2、当前登录账号已实名认证为企业用户。
3、已添加签名并通过审核。
短信签名 和短信模板必须审核后才能使用。在短信服务控制台上申请短信签名和模板之后,可以通过群发助手或短信服务API发送短信。发送短信时,需要指定模板CODE,即 模板管理页面中的模板CODE一列。
国际/港澳台短信模板必须符合 国际/港澳台短信模板规范 。
国际短信模板价格请参考 价格详情 。
1、登录短信服务控制台。
2、在左侧导航栏中单击国际/港澳台短信。
3、在模板管理页签右上角单击添加模板。
4、填写模板名称。
模板名称要求30个字以内,支持中文和英文。
5、填写模板内容。
模板内容必须符合国际/港澳台短信模板规范。
不能向国际/港澳台地区发送推广类短信。
6、填写申请说明。
请描述真实的业务使用场景,同时提供官网地址或已上线的APP名称,便于快速审核处理。
7、单击模板预览,预览手机的显示效果。

8、确认无误后,单击提交。 单击提交后自动提交审核。审核流程请参考模板审核流程。
添加短信模板并提交审核时,需要保证模板内容符合以下公共规范和模板规范。
1、内容规范
| 类别 | 规范 |
|---|---|
| 模板格式规范 |
500字符以内。字符串类型,支持中英文、大小写、字符。 注意:
不支持【】,可能会与签名混淆。 |
| 内容规范 |
短信模板需明确表述短信发送的实际内容。
a) 所有模板均禁止发送金融相关的所有内容。 如出现违法违规或者损害到相关他人权益的,平台将保留最终追究的权利!请各会员严格遵守规范要求,加强自身业务安全,健康发送短信。 |
2、变量规范
短信模板可以包含变量,变量表示实际发送短信时,用户希望自定义变化的内容。变量前后需加文字说明,以体现模板使用者的商业意图。
| 类别 | 说明 |
|---|---|
| 变量格式 | {1}、{2}、{3}等,中间阿拉伯数字应代表变量属性。 |
| 变量名称 |
1~20个字符,首字母必须为英文字母、只支持字母、数字和下划线组成,不能为纯数字,同时不能为email、mobile、id、nick、site等。 说明: 如果变量超过20字符,您需要升级为企业用户,然后提交工单申请解除变量限制,由专员对新提交的短信模板进行评估。变量个数不做限制,但是模板长度有限,您需要将模板总长度(含变量信息)控制在500字符内。 |
| 其他规范 | 通知模板可以添加链接,但不支持设置变量链接,如www.{1}.cn,也不支持短链接与变量直接组合的格式。例如:t.cn{2},t.cn为短链接,{3}为变量。 如 www.****.com/{4} 格式是允许的,但是提醒您对于具体的url,审核专员会进行审核,审核通过才可以使用。 |
个人和企业用户如果选择 模板类型为 短信通知,且 模板内容中设置了变量时,必须指定 变量属性。变量属性的设置规范如下:
| 变量属性 | 变量名称 | 规范 |
|---|---|---|
| 电话号码 | 自定义,建议设置为phone等。 |
1、长度为1~15个字符。 2、目前只支持国内的标准手机号。 |
| 其他号码 | 自定义,建议根据编号类型设置,例如code、order、order_sn、password等。 |
订单号等数字或编码,主要用于订单号、密码、随机秘钥等数字组成的编号。
1、不支持手机号、QQ号、微信号、URL等联系方式。 |
| 时间 | 自定义,建议根据时间类型设置,例如:time、date、day、year、month等。 |
1、长度为1~20个字符。 2、需要符合时间的表达方式,例如yyyymmdd、yyyy-mm-dd、yyyy/mm/dd等。 说明:不支持下划线等特殊符号。 |
| 金额 | 自定义,建议设置为money等有意义的变量名称。 |
1、长度为1~20个字符。 2、仅支持传入能够正常表达金额的数字或中文,例如壹、贰、叁、肆等。 注意:变量中仅支持传入数字或中文,¥$等货币符号需要放在模板中。 |
| 其他(名称、账号、地址等) | 自定义,建议根据变量类型设置一个有意义的变量名称。 |
1、可以设置为公司、产品、地址、姓名、内容、账号、会员名等。 2、不允许设置为QQ号、微信号(公众号)、手机号、网址、座机号等联系方式。如果有特殊需要,请联系方式放入模板中。 |
除公共规范以外,文本短信的每种模板类型还有以下特定规范:
| 类别 | 变量规范 | 内容规范 |
|---|---|---|
| 验证码短信 |
1、同一个变量在模板中仅可出现一次。例如不支持以下模板:
您家宝贝{1}已经到达{1}现场! 2、不支持短链接与变量直接组合的格式。例如:t.cn{1},t.cn为短链接,{1}为变量。 3、个人用户设置变量时,必须设置变量属性。 |
1、模板内容中必须包含
验证码, 注册码, 校验码
或
动态码
这4个词其中之一。
2、模板必须体现和说明 使用平台、 用途 和 验证码失效时间 三者之一。 |
| 短信通知 |
1、同一个变量在模板中仅可出现一次。例如不支持以下模板:
您家宝贝{1}已经到达{1}现场! 。 2、不支持短链接与变量直接组合的格式。例如:t.cn{1},t.cn为短链接,{1}为变量。 3、个人用户设置变量时,必须设置变量属性。 |
短信通知模板除公共规范外,另不支持在短信通知中发送营销内容。 |
| 推广短信 | 不支持变量。 |
1、推广短信除公共规范外,另不支持保险、房地产、教育、培训、游戏、美容、医疗、会所、酒吧、足浴、助考、商标注册、装修、建材、家私、会展、车展、房展、汽车销售、知识产权等信息的短信。 2、推广短信模板中,不支持向非会员用户发送营销内容 。 3、推广短信模板结尾处必须说明退订方式。仅支持回复TD、T或N退订短信,回复其他内容无效。 |
添加国际或中国港澳台短信模板并提交审核时,需要保证模板内容符合以下规范。
| 类别 | 规范 |
|---|---|
| 模板格式 |
1、不支持【】,可能会与签名混淆。 2、暂不支持如★、 ※、 →、 ●等特殊符号,可能会导致短信出现乱码。 3、不区分模板类型。 |
| 字数 | 1~500字。 |
| 语言 | 国际短信支持所有语种。 |
| 模板内容 |
1、模板内容必须有意义。 2、不支持向国际和中国港澳台地区发送包含推广内容的短信。 3、所有模板均禁止发送金融相关的所有内容。 4、不支持发送未经许可的发送行为,主要指邀请注册、邀请成为会员的商业性信息 。 5、禁止发送涉及:色情、赌博、毒品、党政、法律维权、众筹、慈善募捐、宗教、迷信、股票、留学移民、面试招聘、博彩、贷款、催款还款、信用卡提额、投资理财、中奖、抽奖、一元夺宝、一元秒杀、一元云购、二类电商、A货、整形、烟酒、交友、暴力、恐吓、皮草、返现返利、代开发票、运营商禁止发送的信息、代理注册、代办证件、加群、加QQ或者加微信、贩卖个人信息、运营商策反、流量营销、违反广告法用语、殡葬、刷单、空包网、邀请好评、转店类业务等信息的短信。 6、禁止在关键字或关键信息中出现错别字、变体字、异体字、各类干扰符号等;禁止出现各类非正常混合字以及非常用的表达法。 7、不支持内容中含有直接或间接访问应用内测分发平台的行为。 8、地产、留学、招聘等行业仅支持发送验证码短信。 |
| 变量 |
包含验证码的国际短信支持一个及以上的模板变量,每个变量只可出现一次。 变量表示实际发送短信时,用户希望自定义变化的内容。变量前后需加文字说明,以体现模板使用者的商业意图。 1、固定格式如:{1}、{2}、{3}等,中间阿拉伯数字应代表变量属性。 2、变量名称为1~20个字符,首字母必须为英文字母、只支持字母、数字和下划线组成,不能为纯数字,同时不能为email、mobile、id、nick、site等。 3、通知模板可以添加链接,但不支持设置变量链接 如www.{1}.cn,也不支持短链接与变量直接组合的格式。例如:t.cn{2},t.cn为短链接,{2}为变量。如 www.****.com/{3} 格式是允许的,但是提醒您对于具体的url,审核专员会进行审核,审核通过才可以使用。 |
一般模板预计2小时内审核完成,审核通过后可使用。工作时间:9:00-23:00 (法定节日顺延),建议您尽量在18:00前提交申请。
1、审核中:当前已提交了短信模版,正在排队等待审核。2个小时内会审核完毕。
2、审核通过:已通过了审核,短信签名和短信模版都通过审核时,就可以通过接口调取开始发送短信。
3、审核未通过:由于某些原因,模板审核未能通过。可以通过控制台模板管理来查看具体审核未通过的原因。
短信服务的签名都需要经过审核,审核通过后才可以使用该签名。本文将为您介绍短信签名的规范说明,帮助您快速通过签名审核。
| 分类 | 规范说明 |
|---|---|
| 内容 |
1、建议签名内容为短信发送方的真实应用名称、网站名称或公司名称。 2、短信签名作为短信发送者属性的一种标识,签名必须用于标识公司、产品或业务,禁止发送涉及:色情、赌博、毒品、党政、维权、众筹、慈善募捐、宗教、迷信、股票、移民、面试招聘、博彩、贷款、催款、信用卡提额、投资理财、中奖、抽奖、一元夺宝、一元秒杀、A货、整形、烟酒、交友、暴力、恐吓、皮草、返利、代开发票、代理注册、代办证件、加群、加QQ或者加微信、贩卖个人信息、运营商策反、流量营销等信息的短信。 3、若签名内容侵犯到第三方权益,必须获得第三方授权。 4、短信签名必须具有实际意义。不支持含义模糊的中性签名,如“客服通知”、“客户您好”等。 |
| 长度 |
1、签名内容要求2~12个字,由中英文或数字组成。其中,中文和英文都作为一个字统计。 2、支持全英文,不支持空格、符号或全数字。 |
| 格式 | 请直接填写签名内容,无需添加【】、()、[]等符号。发送短信时,会自动为您的签名增加括号,例如【摩杜云】、【弹性云计算】。 |
申请签名时,必须指定签名来源。
个人用户支持设置的签名来源如下:
1、企事业单位的全称或简称
2、工信部备案网站的全称或简称
请登录 网站备案查询系统 ,进入网站备案查询系统后,选择ICP备案查询,输入网站名称或网站域名等内容查询网站信息真实性。
3、已上线APP应用的全称或简称
如需查看App信息的真实性,请开发者前往App实际上架的应用商店(例如苹果App Store、华为应用市场、小米应用市场等),查看签名归属与开发商主体是否一致。
短信签名要在运营商备案,个人用户申请签名时,根据具体情况,可能需要审核企业加盖公章的营业执照正本扫描件。
需要上传证明文件:
1、个人认证用户的签名来源如果是
企事业单位的全称或简称
,则需要上传包括委托书在内的证明文件。
2、如果短信签名的权利主体为第三方,或短信签名可能侵犯到第三方权益,必须获取第三方的授权,并上传证明文件,包括授权委托书和第三方(即签名归属方)的企业营业执照、组织机构代码证、税务登记证的原件扫描件。
说明:个人用户默认涉及第三方权益,若不涉及可直接上传身份证信息。
需要上传证明文件:
适用场景为
验证码
的短信签名,适用于网站、App已上线且属于短信发送方所有, 但只能发送验证码短信。
三证合一
如果三证合一,则需要上传:
a) 签名归属方的企业营业执照、组织机构代码证、税务登记证三证合一的原件扫描件。
b) 授权人签字、盖章的委托书。
说明:如果涉及第三方权益,还需要上传授权委托书。短信服务提供授权委托书的Word模板,请在申请页面单击下载模板。
非三证合一
如果签名归属方的企业营业执照、组织机构代码证、税务登记证不是同一张证件,请分别上传:
a) 企业营业执照。
b) 组织机构代码证。
c) 税务登记证。
d) 授权人签字、盖章的委托书。
说明:如果涉及第三方权益,还需要上传授权委托书。短信服务提供授权委托书的Word模板,请在申请页面单击下载模板。
1、所有证明文件必须为原件扫描件,即图片中公章必须为红色。
2、执照未过期、未涂改。
3、短信服务提供授权委托书的Word模板,请在申请页面单击下载模板。
4、证明文件必须为JPG、PNG、GIF或JPEG格式的图片,每张图片不大于2MB。
短信服务的签名都需要经过审核,审核通过后才可以使用该签名。本文将为您介绍企业用户签名的规范说明,帮助您快速通过签名审核。
| 分类 | 规范说明 |
|---|---|
| 内容 |
1、建议签名内容为短信发送方的真实应用名称、网站名称或公司名称。 2、短信签名作为短信发送者属性的一种标识,签名必须用于标识公司、产品或业务,禁止发送涉及:色情、赌博、毒品、党政、维权、众筹、慈善募捐、宗教、迷信、股票、移民、面试招聘、博彩、贷款、催款、信用卡提额、投资理财、中奖、抽奖、一元夺宝、一元秒杀、A货、整形、烟酒、交友、暴力、恐吓、皮草、返利、代开发票、代理注册、代办证件、加群、加QQ或者加微信、贩卖个人信息、运营商策反、流量营销等信息的短信。 3、若签名内容侵犯到第三方权益,必须获得第三方授权。 4、短信签名必须具有实际意义。不支持含义模糊的中性签名,如“客服通知”、“客户您好”等。 |
| 长度 |
1、签名内容要求2~12个字,由中英文或数字组成。其中,中文和英文都作为一个字统计。 2、支持全英文,不支持空格、符号或全数字。 |
| 格式 | 请直接填写签名内容,无需添加【】、()、[]等符号。发送短信时,会自动为您的签名增加括号,例如【摩杜云】、【弹性云计算】。 |
提交签名审核时,需要指定签名的适用场景。
1、
验证码
用于验证码场景使用,如果网站、APP、小程序或公众号尚未上线,建议申请企业简称为签名。待网站、APP、小程序或公众号上线之后,请及时
修改签名
,并重新提交审核。
2、
通用
:用于验证码短信、短信通知、推广短信、国际/港澳台短信等通用场景。该场景下可以申请任何
签名来源
的短信签名,如果选择
已上线APP应用的全称或简称
或公众号或小程序的全称或简称,则网站、APP、小程序或公众号必须已上线。
申请签名时,必须指定签名来源。
企业用户支持设置的签名来源如下:
1、企事业单位的全称或简称
2、工信部备案网站的全称或简称
请登录 网站备案查询系统 ,进入网站备案查询系统后,选择ICP备案查询,输入网站名称或网站域名等内容查询网站信息真实性。
3、已上线APP应用的全称或简称
如需查看App信息的真实性,请开发者前往App实际上架的应用商店(例如苹果App Store、华为应用市场、小米应用市场等),查看签名归属与开发商主体是否一致。
4、公众号或小程序的全称或简称
如需查看公众号或小程序签名归属与账号主体是否一致,请打开 微信 > 搜索 > 公众号或小程序 ,单击右上角更多资料查看相关信息。
5、电商平台店铺名的全称或简称
如需查看电商平台店铺签名归属与账号主体是否一致,请打开 天猫或淘宝 > 搜索店铺 > 左上角店铺名称 > 营业执照 查看信息真实性。
6、商标名的全称或简称
如需查看签名归属商标申请人与账号主体是否一致,请开发者前往中国商标网查看相关信息真实性。
如果A公司申请签名,签名归属主体属于A,则不涉及第三方权益,对于不涉及第三方权益可以直接申请签名,无需上传任何认证材料;如果A公司替B公司申请签名,签名归属主体属于B,则涉及第三方权益,对于涉及第三方权益需要上传B公司的企业营业执照、组织机构代码证、税务登记证三证合一的证件及B公司需要授权给A公司的授权委托书。
1、不涉及第三方权益:没有涉及第三方权益,签名的权利主体为本账号。可以直接申请签名,无需上传证照信息。
2、
涉及第三方权益
:如果短信签名的权利主体为第三方,或短信签名可能侵犯到第三方权益,必须获取第三方的授权。请按要求上传
证明文件
,即授权委托书和第三方(即签名归属方)的企业营业执照、组织机构代码证、税务登记证原件扫描件。
短信签名要在运营商备案,如果企业认证用户的签名涉及第三方权益,则需要上传证明文件,审核企业加盖公章的营业执照正本扫描件和授权委托书。如果不涉及第三方权益,则不需要上传任何证明文件,直接申请签名即可。
根据相关证件是否为三证合一,上传对应的证件扫描件。
三证合一
如果三证合一,则需要上传:
a) 签名归属方的企业营业执照、组织机构代码证、税务登记证三证合一的原件扫描件。
b) 授权人签字、盖章的委托书。短信服务提供授权委托书的Word模板,请在申请页面单击下载模板。
非三证合一
如果签名归属方的企业营业执照、组织机构代码证、税务登记证不是同一张证件,请分别上传:
a) 企业营业执照。
b) 组织机构代码证。
c) 税务登记证。
d) 授权人签字、盖章的委托书。短信服务提供授权委托书的Word模板,请在申请页面单击下载模板。
1、所有证明文件必须为原件扫描件,即图片中公章必须为红色。
2、执照未过期、未涂改。
3、短信服务提供授权委托书的Word模板,请在申请页面单击下载模板。
4、证明文件必须为JPG、PNG、GIF或JPEG格式的图片,每张图片不大于2MB。
为配合三大运营商的业务要求,同时也为了保证用户品牌效应,在发送短信时,需签署已经通过审核的签名。审核时间及状态说明如下。
1、签名预计2小时内审核完成,审核通过后可使用。
2、如涉及政检法等事业单位会在2个工作日内审核完成(如出现多个工作日还未审核,请核实提供的固话是否正确)。
3、工作时间:9:00-23:00 (法定节日顺延),建议您尽量在18:00前提交申请。
1、审核中:当前已提交了短信签名,正在排队等待审核,2小时内会审核完毕。
2、审核通过:已通过了审核,短信签名和短信模版都通过审核时,就可以通过群发助手或短信服务API开始发送短信。
3、审核未通过:由于某些原因,签名审核未能通过。可以通过控制台签名管理来查看具体审核未通过的原因。
鉴于政府企业身份的特殊性,所有涉及证检法客户的签名均需联系固话进行核实,因此在提供固定电话时,请提供有效的号码,如果多次联系无法接通您提供的电话,我们会进行驳回处理。
短信服务支持以下两种短信发送方式。
1、短信服务API
短信服务提供多个短信发送API接口,可以快捷接入自建系统,迅速完成短信发送任务,实现本地业务和短信业务的一体化。
2、群发助手
群发助手是一种SaaS工具,可以在控制台上手动选择签名和模版对批量手机号发送,适用于初次接触短信服务的新手。
短信服务提供发送短信和查询短信发送详情的API接口,其中短信发送接口支持群发短信、在一次请求中实现不同模板的短信发送任务。
通过短信服务API接口,也可以将短信服务接入自建系统,让短信发送任务更加便捷。
群发助手是短信服务在控制台上提供的短信发送功能,支持所有短信模板的发送任务。
群发助手支持自动校验手机号码的正确性和重复性,支持自动去重和错误号码提醒,以可视化的方式提供短信发送服务,适合非研发类人员使用。
本文为您介绍通过群发助手发送短信的基本流程。
1、已开通短信服务。
2、已添加签名和短信模板并通过审核。
1、群发助手支持发送所有类型的短信模板,但使用群发助手发送验证码会存在一定的时间延迟,不适用于注册、登录等场景。
2、发送适用场景为验证码类型的短信时,
短信模板
只能选择验证码类型。
1、登录短信服务控制台。
2、在左侧导航栏,单击国内消息或
国际/港澳台消息
。
3、创建群发任务。
a) 进入消息管理界面,单击群发助手,在页面右侧单击添加发送任务。
b) 在签名管理或模板管理页面,
操作
列中单击群发,创建群发任务。
4、填写发送信息。更多信息,请参见本文信息说明。

5、单击提交发送任务,完成群发。
6、查看发送详情。
提交发送任务后,可以在群发助手页面查看发送任务的执行情况,包括 发送时间、号码数量、失败号码数量 和发送结果等信息。

| 名称 | 描述 |
|---|---|
| 任务名称 | 任务名称,内容限制30字以内。 |
| 短信签名 | 如果还没有签名,可根据页面提示添加短信签名。更多信息,请参见添加个人短信签名或 添加企业短信签名。 |
| 短信模板 | 选择短信模板的类型,并在指定类型中找到指定短信模板。更多信息,请参见 国内短信模板 或国际/港澳台短信模板。 |
| 接收号码 |
1、导入接收号码文件:页面单击
范例下载
可下载导入模板,请按照模板填写电话号码,并单击导入号码上传。 2、手动输入接收号码(不支持变量模版):输入手机号,并键盘敲击回车键确认输入。手动输入最多可输入1000个手机号码。
说明: |
| (可选)设置定时 |
开启设置定时发送对应的功能开关,并设置发送短信的日期和时间。短信服务按照设置定时发送短信。 1、国内短信只能设置每天上午8:00到晚上22:00点的发送任务。 |
短信服务提供短信发送API接口SendSms,用于单个模板的短信单独或批量发送。
1、已开通短信服务。
2、当前登录账号已实名认证。
3、已添加签名和短信模板并通过审核。
当前支持通过以下方式调用短信服务API。
在套餐包资费页面可以进行以下操作:
1、查看套餐包购买记录。
查看指定月份的套餐包购买记录,包括
套餐包名称、实付价、购买时间、失效时间
和状态。
注意:短信发送量优先从套餐包中扣除,且不计入当月标准资费发送量。
2、查看套餐包余量详情。
单击套餐包余量详情即可跳转,页面显示套餐包
可用余量
和余量比例,以及套餐包的使用详情信息,包括资源包类型、购买时间、总条数、剩余量(条)、失效时间和状态(全部)。
短信服务提供以天为单位的发送量统计数据,可以在业务统计>发送量统计页面查看。
发送量统计页面支持查看国内短信和国际/港澳台短信(企业用户)的发送记录、发送失败详情。
1、发送统计分析被黑名单拦截的号码不在发送统计分析内,不计入成功率,被拦截的号码在发送记录查询进行查看;
2、发送统计分析中,发送条数就是计费条数,例如一条短信条数73个字,发送条数是一条,实际计费条数是2条,在发送统计分析中显示为2条;
支持根据短信签名、短信模板类型、短信模板名称筛选指定日期区间的短信发送记录。
1、短信签名按照T+1模式,不支持实时查询,只能查询前一天的数据;
2、默认签名和模板都是选择全部的,如果选择了某一个签名,只能够统计到当月1号至今日-1的数据;

支持以天为单位,查看当天的短信发送总量、发送成功量、发送失败量,并统计发送的成功率。如果有短信发送失败记录,可以单击 失败详情查看详细信息。
查看发送记录

短信服务支持在业务统计 > 发送记录查询页面查看短信发送记录和统计信息,即根据 短信发送状态 查看发往指定手机号码的短信详情记录,或根据短信模版发送量查看指定短信模板在指定日期区间内的短信发送记录,详细如下:
1、支持按照手机号码、签名、模板的选择;
2、支持按照发送状态筛选:全部、成功、失败、发送中四个状态;
3、手机号、签名、和模板不作为必选项,手机号手动输入,模板和签名直接选择统计;
4、支持按照错误码选择,错误码不作为必选项,可以通过错误码查看当前错误码下短信失败原因和情况;
5、查询结果在页面最多显示5000条;支持excel或者PDF格式下载,下载为异步下载,最多下载10万条;
在业务统计 > 发送记录查询页面设置发送类型为、 短信发送状态 ,并指定手机号码、发送日期,单击 查询 即可。
页面显示在指定发送日期发往指定手机号码的每一条短信详情,包括 发送时间、接收时间、短信内容 容和发送状态。
在业务统计 > 发送记录查询页面设置发送类型为 短信模板发送量 ,并指定模板、起始时间,单击查询即可。
页面显示指定时段内每一天的发送总数(条)、发送失败数(条)和发送成功率。
本文为您介绍了API的使用方式以及需要注意的事项。
短信服务(Short Message Service)是摩杜云为用户提供的一种通信服务的能力,支持快速发送短信验证码、短信通知等。 三网合一专属通道,与工信部携号转网平台实时互联。电信级运维保障,实时监控自动切换,到达率高达99%。
短信服务API提供短信发送、发送状态查询、短信批量发送等能力,在短信服务控制台上添加签名、模板并通过审核之后,可以调用短信服务API完成短信发送等操作。
您可以通过以下方式调用短信服务API:
(推荐)不同编程语言的短信服务SDK。
1、调用短信服务API之前,请先在短信服务控制台中添加签名、模板,获取签名和模板的相关参数。
2、签名和模板必须经审核通过之后才能使用。
本文为您展示了短信服务所有可调用的API接口,详细接口信息请参见对应接口文档。
| API | 描述 |
|---|---|
| SendSms | 发送短信。 |
如果您需要调用API,请在控制台上创建AccessKey。
访问密钥AccessKey(AK)相当于登录密码,只是使用场景不同。AccessKey用于程序方式调用短信服务API,而登录密码用于登录控制台。
您可以使用AccessKey构造一个API请求(或者使用短信服务SDK)来操作资源。
访问密钥AccessKey(AK)相当于登录密码,只是使用场景不同。AccessKey用于程序方式调用云服务API,而登录密码用于登录控制台。如果您不需要调用API,那么就不需要创建AccessKey。
1、背景信息
您可以使用AccessKey构造一个API请求(或者使用云服务SDK)来操作资源。AccessKey包括AccessKey ID和AccessKey Secret。
a) AccessKey ID用于标识用户。
b) AccessKey Secret是用来验证用户的密钥。AccessKey Secret必须保密。
2、操作步骤
a) 登录短信服务控制台。
b) 点击概览页右上角的AccessKey按钮进入AccessKey列表页。
c) 单击创建AccessKey。
说明:首次创建时需填写手机验证码。
d) 单击关闭。
说明:
- AccessKey Secret只在创建时显示,不提供查询,请妥善保管。
- 如果AccessKey泄露或丢失,则需要创建新的AccessKey,最多可以创建2个AccessKey。
短信服务统一使用以下公网服务地址(Endpoint):
| 功能 | 域名 |
|---|---|
| 发送短信 | live2.moduyun.com |
短信服务支持基于URL发送HTTP/HTTPS请求。请求参数需要包含在URL中,请求及返回结果都使用 UTF-8 字符集编码。
以下为一条SendSms未编码的URL请求示例:
https://live2.moduyun.com/sms/v2/sendsinglesms?accesskey=********&random=****
1、https 指定了请求通信协议。
2、live2.moduyun.com 指定了短信服务的服务接入地址(Endpoint)。
3、accesskey=********用户从短信控制台获取。
4、random 是6位随机数字。
1、在控制台中添加签名、模板并经审核通过。
2、调用短信服务的短信发送接口SendSms。
3、短信服务成功收到请求后转发请求给运营商,运营商发送短信。
4、用户收到短信后,短信服务会有最终的状态消息确认。
对应的协议是:
1、支持HTTP或HTTPS协议请求通信。为了获得更高的安全性,推荐您使用HTTPS协议发送请求。
2、发送API采用Rest协议,其中签名算法使用了摩杜云的sha-256协议。
调用API使用的服务地址请参考服务地址 。
调用API接口失败时,会返回接口调用错误码。
常见接口调用错误码、错误信息和解决方案,请参见下表:
| 错误码(Code) | 错误信息(Message) |
|---|---|
| 1001 | accesskey not exist,accessKey不存在 |
| 1000 | ,短信发送总数超过设置值! |
| 1119 | ,账号未实名认证, |
| 1002 | accesskey illegal.,accessKey非法 |
| 1003 | This user is disabled.,用户被禁用 |
| 1111 | AccessDenied,拒绝接入 |
| 1023 | sig illegal,sig校验失败 |
| 1005 | Template id cannot be empty.,模板Id 不能为空 |
| 1006 | Signatures not exist.,签名Id 不存在 |
| 1075 | Aotugraph is not allowed,签名应用场景匹配失败 |
| 1007 | The signature is not approved,签名没有审核通过 |
| 1006 | Signatures is empty,签名内容为空 |
| 1008 | Template not exist,模板不存在 |
| 1076 | Template is not allowed,模板应用场景匹配失败 |
| 1009 | Template is not approved,模板没有审核通过 |
| 1000 | ,短信发送频率超过设置值! |
| 1010 | mobile illegal,手机号格式错误 |
| 1011 | mobile illegal,国外手机号格式错误 |
| 1012 | This mobile has been added to the blacklist,手机号是黑名单手机号 |
| 1013 | params cannot be greater than 20,参数个数大于20个 |
| 1013 | Inconsistent number of parameters and variables,参数与模板不匹配 |
| 1013 | params cannot be greater than 20,参数个数大于20个 |
| 1013 | Parameters should be less than 30 characters and only be (digit,alphabet,dot,underline),参数要小于30个字符,且只能是数字,字母,标点符号,下划线 |
| 1014 | Your balance is insufficient, please recharge in time,余额不足,请及时充值 |
| 1015 | Your inter balance is insufficient, please recharge in time,国际短信余额不足,请及时充值 |
调用SendSms发送短信。
SendSms接口是短信发送接口,支持在一次请求中向多个不同的手机号码发送同样内容的短信。
如果您需要在一次请求中分别向多个不同的手机号码发送不同签名和模版内容的短信,请使用
1、发送短信会根据发送量计费,价格请参见计费说明。
2、在一次请求中,最多可以向1000个手机号码发送同样内容的短信。
| 名称 | 类型 | 是否必选 | 描述 |
|---|---|---|---|
| sig | string | 是 | 签名,用于校验用户的合法性;签名用SHA加密,加密的参数顺序为(secretkey=%s&random=%d&time=%d&mobile=%s) |
| signId | string | 是 | 短信签名ID (登录后台页面获取审核通过短信签名ID) |
| templateId | string | 是 | 模板ID(登录后台页面获取审核通过模板ID) |
| time | long | 是 | unix时间 |
| type | int | 是 | 0:普通短信;1:营销短信(强调:要按需填值,不然会影响到业务的正常使用) |
| nationcode | int | 是 | 区号 |
| mobile | int | 是 | 手机号码 |
| parameter | 数组类型 | 是 | 短信的变量参数值 ,将短信模板中的变量{1},{2}替换为参数中的值 |
| ext | string | 否 | 用户的session内容,moduyunserver会原样返回,可选字段,不需要就填空 |
包体为json字符串,参数如下
{
"tel": {
"nationcode": "86", //国家码
"mobile": "137***8888" //手机号码
},
"signId": "5aa7ef278475af0e19b05f5b", //短信签名,如果使用默认签名,该字段可缺省
"templateId": "5a9599a56fcafe461546b953", //业务在控制台审核通过的模板ID
//假定这个模板为:您的注册的验证码是:{1},有效时间{2}分钟。
"parameter": [
"35558",
"30"
], //参数,分别对应上面假定模板的{1},{2}
"sig": "30db206bfd3fea7ef0db929998642c8ea54cc7042a779c5a0d9897358f6e9505", //app凭证,具体计算方式见下注
"time": 1457336869, //unix时间戳,请求发起时间,如果和系统时间相差超过10分钟则会返回失败
"extend": "", //通道扩展码,可选字段,默认没有开通(需要填空)。
//在短信回复场景中,moduyunserver会原样返回,开发者可依此区分是哪种类型的回复
"ext": "", //用户的session内容,moduyunserver回包中会原样返回,可选字段,不需要就填空。
"type": 0, //0:普通短信;1:营销短信(强调:要按需填值,不然会影响到业务的正常使用)
}
| 名称 | 类型 | 描述 |
|---|---|---|
| result | int | 0表示成功(计费依据),非0表示失败 |
| errmsg | string | 错误的信息,如果是成功则为OK |
| sid | string | 标识本次发送id,标识一次短信下发记录 |
| ext | string | 用户的session内容,moduyunserver回包中会原样返回 |
目前,短信服务提供以下编程语言的SDK。
| SDK | DEMO |
|---|---|
| Java SDK | Java SDK DEMO |
| PHP SDK | PHP SDK DEMO |
| NODEJS SDK | NODEJS SDK DEMO |
| Python SDK | Python SDK DEMO |
| C# SDK | C# SDK DEMO |
短信签名和短信模板均有对应的规范,请在申请签名和模板前仔细阅读规范内容,确认签名和模板符合规范后再提交审核。
| 用户类型 | 短信类型 | 审核类型 | 规范 |
|---|---|---|---|
| 个人用户 | 国内/文本短信 | 签名 | 个人用户签名规范 |
| 模板 | 文本短信模板规范 | ||
| 企业用户 | 国内/文本短信 | 签名 | 企业用户签名规范 |
| 模板 | 文本短信模板规范 | ||
| 国际/港澳台短信 | 签名 | 企业用户签名规范 | |
| 模板 | 国际/港澳台短信模板规范 |
提交审核后会出现被驳回的情况,您可以通过本文快速了解审核被驳回的原因,帮助您更高效的完成审核。
| 驳回理由 | 错误原因 | 解决方案 |
|---|---|---|
| 请提交授权书 | 如果短信内含第三方公司的公众号、网站名称、网址、APP、产品等任何一项内容都需要授权。同样如果其他公司短信内容或者签名带贵公司的任何其中一个关联性的产品也是需要对方企业授权。 | 请参见 授权书模板 提交规范的授权书。 |
| 授权书填写错误 |
1、有效期初始时间:授权委托书的填写日期。 2、结束日期:授权方授权结束的时间。 请填写真实信息。 |
请参见 授权书模板 提交规范的授权书。 |
| 请提供产品链接 | 如果提交的签名通过各种渠道都无法查询到跟贵公司有任何的关联性,需要提供产品链接以便审核人员核实。 | 请及时提供产品链接,便于快速审核。 |
| 请提供使用场景 | 审核人员对于不清晰的短信内容、签名会需要您提供相应的使用场景,以此判断内容是否合规。 | 请在备注中描述短信签名或模板的使用场景。 |
| 驳回理由 | 错误原因 | 解决方案 |
|---|---|---|
| 不支持此短信内容 | 短信模板不符合 短信模板规范 。 | 请根据 短信模板规范 检查短信内是否有违禁的内容,具体违禁行业和内容参照审核标准。 |
| 请细化变量使用场景 |
如果短信内容中包含变量,则需要明确说明变量的含义和范围。 如果审核小二无法判断变量内的内容,会通过提交审核的短信模板内容来判断变量的含义。如果小二全文联系起来仍旧无法判断变量含义,会对短信内容进行驳回。 验证码短信模板示例: 验证码{1},您正进行身份验证,打死不告诉别人! 其中{1}为变量格式,后期可传入自定义内容,其他内容为平台固定模板内容,无法修改。 |
1、如果短信模板中包含变量,需要为变量定义一个有意义、便于判断含义的名称,如订单号变量命名为{1}。 2、如果个人用户申请短信通知类模板,则必须设置正确的变量含义。 3、优化短信内容,使短信内容简介、目的清晰。 |
| 请提供使用场景 | 审核人员对于不清晰的短信内容、签名会需要您提供相应的使用场景,以此判断内容是否合规。 | 请在备注中描述短信签名或模板的使用场景。 |
| 子公司发布母公司产品需要获取母公司授权 |
如果发布是母公司的产品还是需要母公司进行授权,根据《中华人民共和国公司法》第十四条“子公司具有法人资格,依法独立承担民事责任。”因此母公司、全资子公司、控股子公司在法律上是相对独立的不同机构。 子公司发布的是子公司的产品内容不需要通过授权。 |
请参见 授权书模板 提交规范的授权书。 |
请参照不同场景的范本进行填写:word模版下载:授权委托书
【案例1】摩杜云认证账号类型为:个人用户,认证姓名为:李四。(注:被授权方为云通信入驻企业)
李四在摩杜云平台提交了一个名为“xx网络”的签名,就需要获得xx网络科技有限公司的授权。那授权书正确填写的内容应该为下图所示案例:
【案例2】摩杜云认证账号类型为:企业用户,认证企业名称为:aaa网络技术有限公司。(注:被授权方为云通信入驻企业)
aaa网络技术有限公司在摩杜云平台提交了一个名为“xx网络”的签名,就需要获得菜鸟网络科技有限公司的授权。那授权书正确填写的内容应该为下图所示案例:
建议:授权书有效期不能太短,如果授权书过期也会导致您平台短信内容需要重新提供授权,为了不影响您短信的正常使用,建议有效期时间保证在1年以上。
普通客户:工单在2个小时内审核完(9点-23点之间提交的),如出现超过2个小时未审核的工单,建议联系我们售后帮助催促工单。
政企客户:如果是政企客户,因为考虑到企业身份特殊,所以核实环节会比较细致,一般都会进行电话确认,我们审核的时间一般会在48小时内(工作时间)完成。
短信模板内容中,一个字或一个词的使用错误均可能造成审核失败的结果,请仔细检查短信模板内容是否符合 短信模板规范。建议根据对应的驳回理由修改短信模板。
如果两条短信模板内容类似,却有一条审核失败,请检查两个模板内容的区别,链接、公众号或违禁词等均可能在成审核失败。如果两条短信内容完全一致,其中一条审核失败,请提工单联系技术人员为您处理。
技术人员如果通过个人账号入驻摩杜云短信服务,且认证类型为个人认证,则视作个人身份。如果个人身份提交了公司业务的短信签名或模板申请,审核人员无法判断个人身份是否为对应企业的员工,所以需要提供产品公司的授权书,以便处理公司品牌的短信内容。
短信签名不通过有很多原因,比如您的签名没有具体指向性,或者不是您的产品名称、不规范的签名例如测试、啦啦啦、验证码、通知、VIP、AH公司、你好、敢死队、CRM、夏天等此类没有明确产品指向的签名均为不合格签名。建议用公司名称或产品名称作为签名。 如果是企业的测试人员,需要用到公司产品的签名,也需要上传公司授权的授权书,因为入驻的是个人账号,签名需要和入驻身份有直接的关联性,如没有关联就需要授权。
a) 为了保障用户的短信高到达率,同时为了每个用户都能更好的使用短信服务产品,短信服务在审核规则上做了相应的优化。种种限制是对于客户品牌的保护,如果签名审核时对资质的审核不严格,包含企业名称或品牌的签名可随意申请。
b) 短信内容的审核严格则是基于国家相关政策和法规,维护市场规范和行业环境,短信服务基于这种初衷对每位商家短信的模板做了保护性的审核规则。
c) 摩杜云以最合法合规的模式进行短信审核,如果掺杂不合法短信,会影响通道效率。
针对不同的模板有不同的规则和不能发送的行业说明,在提交审核前请确认是否符合短信模板规范。
建议提前预设多个模板,到时直接套用。
a) 短信签名是作为短信发送者属性的一种标识,签名必须用于标识公司、产品或业务。
b) 短信签名的内容,不得涉及色情、赌博、毒品、党政、维权、众筹、慈善募捐、宗教、迷信、股票、移民、面试招聘、博彩、贷款、催款、信用卡提额、投资理财、中奖、抽奖、一元夺宝、一元秒杀、A货、整形、烟酒、交友、暴力、恐吓、皮草、返利、代开发票、代理注册、代办证件、加群、加QQ或者加微信、贩卖个人信息、运营商策反、流量营销、虚拟货币等信息的短信。
c) 签名内容要求2~12个字,由中英文,数字组成,不支持符号。
c) 短信签名由【】及签名内容组成,如:【摩杜云】、【弹性云计算】,申请时只需填写【】内文字部分,无需添加【】。
a) 只支持中、英两种语言。
b) 禁止发送涉及:色情、赌博、毒品、党政、维权、众筹、慈善募捐、宗教、迷信、股票、移民、面试招聘、博彩、贷款、催款、信用卡提额、投资理财、中奖、抽奖、一元夺宝、一元秒杀、A货、整形、烟酒、交友、暴力、恐吓、皮草、返利、代开发票、代理注册、代办证件、加群、加QQ或者加微信、贩卖个人信息、运营商策反、流量营销、虚拟货币等信息的短信。
c) 营销推广短信除上述禁止内容外,另不支持:保险、房地产、教育、培训、游戏、美容、医疗、会所、酒吧、足浴、助考、商标注册、装修、建材、家私、会展、车展、房展等信息的短信。
d) 如出现违法违规或者损害到相关他人权益的,平台将保留最终追究的权利!请各会员严格遵守规范要求,加强自身业务安全,健康发送短信。
您可以通过本文了解短信服务短信发送相关问题。
使用API接口发送短信时,接口调用错误码可以显示短信发送任务的状态。
支持群发,详细信息请查看接口SendSms。不支持固定号码,不支持自动重发。
验证码发送时间不受限,通常3-5秒可达。
短信支持上行短信,接口用户可直接获取上行内容。详细说明请查看。
不支持。当前采用智能调度功能,该功能保证客户每次发送均采用最优通道下发,所以接入号会有变化。
是的。
支持,详细信息请查看发送量统计。
该错误码是指触发短信默认流控限制。
具体流控限制如下,请遵循以下限制发送短信:
短信验证码:使用同一个签名,对同一个手机号码发送短信验证码,支持1条/分钟,5条/小时,10条/天。一个手机号码通过摩杜云短信服务平台只能收到40条/天。(如您是在发送验证码时提示业务限流,建议根据以上业务调整接口调用时间)。
通知短信: 使用同一个签名和同一个短信模板ID,对同一个手机号码发送短信通知,支持50条/日(如您是在发短信通知时提示业务限流,建议根据以上业务调整接口调用时间)。
批量发送短信时,各个手机号发送短信任务是互不影响的,某个手机号或部分手机号发送失败,不影响其他手机号正常发送短信。
核实下您的账户余额是否为0,目前套餐包短信条数有剩余但是需要账户余额为0以上才可以正常调用短信接口。
1、套餐包购买立即生效,到期后自动失效;
2、套餐包购买后可通过费用中心开票,开票金额为购买套餐包实际支付金额,如已开具发票的套餐包需要退款,需先退发票;
3、必须确保摩杜云账户余额不小于0,如摩杜云帐户停机会影响套餐包正常使用;
4、套餐包一经使用或购买6个月后,不再支持退款;
5、使用第三方支付方式结算且支付时间在3个月内的订单,退款将自动原路返还。使用摩杜云账户余额结算或支付时间在3-6个月的订单,退款将退回至摩杜云账户余额。
可以。模板和签名不收费,只有产生短信发送的事件才会计费。
同一个摩杜云账号、同签名、同模板,同号码,一天支持发送50条短信。短信只要下发成功就会收费,可以在 发送记录查询中查看短信下发情况。
国内短信套餐包不区分模板,国内短信均可以发送,按照短信发送量计算额度。
请核实账户余额是否为0,目前套餐包短信条数有剩余但是需要账户余额为0以上才可以正常调用短信接口。
a) 套餐包购买立即生效,到期后自动失效;
b) 套餐包购买后可通过费用中心开票,开票金额为购买套餐包实际支付金额,如已开具发票的套餐包需要退款,需先退发票;
c) 必须确保摩杜云账户余额不小于0,如摩杜云帐户停机会影响套餐包正常使用;
d) 套餐包一经使用或购买6个月后,不再支持退款;
e) 使用第三方支付方式结算且支付时间在3个月内的订单,退款将自动原路返还。使用摩杜云账户余额结算或支付时间在3-6个月的订单,退款将退回至摩杜云账户余额。
增值税普通发票以电子票形式发放,增值税专用发票以纸质形式邮寄。
在以下情况下,暂时不能开具发票:
a) 预充值和后付费月结算账单的可开发票金额为当月实际结算金额。发票金额以当月消费金额来开取发票,不以充值金额为发票依据。
b) 短信服务采用的是T+2的模式,即当月出具账单后,在下下个月可以申请发票。例如,10月31日出具10月完整账单,12月申请10月的发票。
c) 发票基于月结算单开具,单个月结算账单不可拆分开票。
可以,短信发送按照模板类型限制发送数量,不同模板之间不合计限制数量。
不可以,短信模板最多500字,按照67个字符为1条短信收费。
不可以,推广短信只针对企业客户开放。
可以,摩杜云实名认证为个人用户后可以使用短信服务。但功能上和企业认证用户有区别,详细说明请查看 认证模式。
用户在使用短信服务的时候会存在验证码被盗刷的情况,影响了用户正常使用本服务,并造成了一定的经济损失。本文将为您介绍验证码被盗刷的情况并给出相关的解决方案。
不可以,推广短信只针对企业客户开放。
1、获取验证码的网站页面,没有做防止非法获取验证码的措施,比如最简单的图形校验码。(常见于网站上获取验证码)
建议:点击获取验证码之前做一个校验,比如需要正确输入图形验证码、拖动验证等。
2、发送短信的接口暴露,且没有做加密措施,遭受恶意调用。(此类常见于APP侧获取验证码)
建议:在短信接口做一些加密措施(例如加入图形验证等方式),防止非法调用。
3、如出现被恶意攻击或者盗刷的情况,建议暂停调用短信接口,并完善您网站或接口的防御措施。
建议:碰到攻击,首先要确认攻击来源,判断是哪个注册入口遭到攻击。
a) 增加图形校验码。使用成熟的图形验证产品。
b) IP地址限制。在服务器端增加对单个IP请求的验证码数量进行限制。
c) 手机号码限制。客户在服务器端对单手机号请求的验证码数量进行限制。
已有的短信覆盖能力:全球215+个国家和地区。其中价格和服务质量的优势地区如中国香港、美国、加拿大、印度、印度尼西亚、新加坡、泰国、菲律宾、澳大利亚、新西兰、英德法等地。若您需要的发送国家不在清单中,请告知我们。
国际和中国港澳台短信服务当前的价格是一地一价,即不同国家或地区的价格不同,价格单位是 人民币 ,每条价格从0.03元到0.6元不等,具体报价请点击查看。
按照短信提交成功计费,即API或在平台导入excel表提交成功即按条计费。 发送后返回“失败”状态的条数是收费的,是根据国际运营商对短信发送都是按照发送即收费的规则而设定,这是国际短信与国内短信的区别。
每条短信的字数限制: 纯英文:单条短信(含签名)长度为140字,超过140字按134字/条分隔成多条计费(纯英文签名符号为[ ])。
其它语种:单条短信(含签名)长度为70字,超过70字按67字/条分隔成多条计费。
注意:短信字数=短信模板内容字数 + 签名字数。
调用API接口发送短信时,如果接口返回状态码OK,表示短信发送成功。
处于“发送中”的短信是已经成功投递和发送的短信。因为境外只有少数(不足10%)国家或地区的部分运营商会提供手机最终接收状态的回执,没有回执的短信发送状态会一直处于“发送中”,而在用户侧(号码及终端状态正常情况下)是可接收到短信息的。
不可以。国内短信套餐包额度仅用于国内短信发送。
查看方式请参考发送量统计。
查看方式请参考发送记录查询。
需要。国内短信短信模板不与国际短信通用,所以需要重新申请短信模板、替换原有模板code,即可使用原有的程序和API进行短信发送。
不需要添加“+”或“00”,接收号码格式为国际区号+手机号码 ,如“85123456789”。注意,国际号码和手机号码之间不要加0。如在越南拨打当地号码是04987654321(04是当地拨打的区号),拨打国际号码则变为是844987654321,国家码84与当地号码04987654321的0是需要去掉再上传到发送平台。
支持。将根据发送国的文化及法律等规定进行审核模板,对于违反相关规定的短信并造成平台损失的,将追究责任。
A:国际或中国港澳台消息套餐包是专款专用的预付费套餐,
资费如下:500条售价250元。
有效期:从购买即日起 12个月。
发送范围:除中国内地(大陆)外的地区和200多个国家,含港澳台。
扣费规则:使用时优先抵用套餐包中的数量。即套餐包优先于余额扣费。
购买之后,不支持退款,只能用于在摩杜云中国站发送国际或中国港澳台消息,不支持摩杜云海外站从境外发短信到中国内地(大陆)境内。
直接购买套餐包,请点击查看。
说明:如果发送地区相对集中且资费套餐包单价优惠,建议直接存钱到余额账号,保证有余额,即可在控制台点击开通国际短信,配置签名和内容模板,即可发送短信,按条扣费。
短信服务等级协议(SLA),请参见这里。
本附件是《通信能力技术服务协议》(以下简称“主协议”)的一部分,是对主协议有关短信能力服务的有效补充,与主协议具有同样的法律效力。
1.1 短信通道服务:提供短信发送相关能力,以及与短信发送功能相关的配套服务。
1.2 接口:采用乙方统一开放TOP接口,进行甲乙双方短信投递、短信状态报告回送的接口。
2.1 乙方基于自身的短信服务能力和相关系统平台,为甲方有偿提供短信通道服务,负责提供实现短信平台技术服务及相应技术接口。
2.2 甲方使用乙方的短信通道服务为指定对象发送短信,自行负责使用本服务的软硬件设备和网络接入,包括但不限于涉及本项目的所有软件、硬件设备的建设,系统调测、开通,系统维护,日常业务管理,以及甲方系统到乙方短信平台的传输,并承担相关费用。
3.1 国内(不含港澳台)服务基本资费标准
1) 短信通道服务甲乙双方按月结算,根据当月乙方统计的甲方使用短信数量计费结算。注:以上短信条数均指单条短信条数,短信条数计算按照70个字符以内(添加短信签名后)1条短信计算,超过70个字符,原则上每增加67个字符,多增加一条短信,按照运营商编解码拆分原则进行多条短信收费;每个标点、数字、字母、中文等均按照一个字符进行计算。
2) 服务单价:
a)三网合一报价
| 短信使用量阶梯(条/月) | 单价 |
|---|---|
| 300万<使用量 | ¥0.0360 |
| 100万<使用量≤300万 | ¥0.0370 |
| 50万<使用量≤100万 | ¥0.0380 |
| 30万<使用量≤50万 | ¥0.0390 |
| 10万<使用量≤30万 | ¥0.0400 |
| 使用量≤10万 | ¥0.0450 |
注:乙方有权根据市场情况调整服务单价,如服务单价发生变化,乙方联系人提前以邮件或短信形式发送给甲方联系人,甲方联系人应在收到后1天日内邮件确认,如甲方在收到乙方通知后1天内未回复,应视为甲方已同意该资费,在乙方邮件通知约定的生效时间生效后的新使用量,将按照新资费进行结算,价格变动生效时间点前的使用量仍然按照协议原资费进行结算。如甲方拒绝,则拒绝回复亦应在收到通知后1天日内回复乙方,本协议在乙方邮件通知约定的新资费生效时间自动终止。
3.2 境外(含港澳台)服务基本资费标准
1) 短信通道服务甲乙双方按月结算,根据当月乙方统计的甲方使用短信数量计费结算。
注:以上短信条数均指单条短信条数,短信条数计算按照70个字符以内(添加短信签名后)1条短信计算,超过70个字符,原则上每增加67个字符,多增加一条短信,按照运营商编解码拆分原则进行多条短信收费;每个标点、数字、字母、中文等均按照一个字符进行计算。
2) 服务单价:
以官网页面价格为准。注1:乙方有权根据市场情况调整服务单价,如服务单价发生变化,乙方联系人提前以邮件或短信形式发送给甲方联系人,甲方联系人应在收到后1天日内邮件确认,如甲方在收到乙方通知后1天内未回复,应视为甲方已同意该资费,在乙方邮件通知约定的生效时间生效后的新使用量,将按照新资费进行结算,价格变动生效时间点前的使用量仍然按照协议原资费进行结算。如甲方拒绝,则拒绝回复亦应在收到通知后1天日内回复乙方,本协议在乙方邮件通知约定的新资费生效时间自动终止。
3) 国际/港澳台消息储值卡使用规则
A. 国际/港澳台消息储值卡是专款专用的储值卡,用户购买之后,可以在摩杜云账户控制台“费用中心”下面的储值卡管理查看到余额,有效期为一年。储值卡额度共有以下三种,分别为999元/1999元/4999元,有效期都是1年。储值卡一经购买之后,无论是否使用,都不支持退款。
B. 国际/港澳台消息储值卡计费规则:储值卡支持发送短信到全球200+国家和地区,资费标准、计费规则不变,即一国一价,按提交发送条数计费。
3.3 计费原则
1) 短信定义:
用于注册验证、系统通知等,不得用于介绍、推销商品、服务或者商业投资机会的短消息。
2) 计费原则:
A.国内(不含港澳台)服务中,如采用预付费方式,乙方根据甲方使用量和乙方短信起始阶梯单价(每条短信¥0.045元)对甲方先行扣费;待次月1日出帐后,根据乙方统计的使用量,按照阶梯价给予折扣,返还起始阶梯单价超出阶梯价多扣除的费用。如采用后付费方式,乙方根据甲方使用量和乙方短信起始阶梯单价(每条短信¥0.045元)先行预计费;待次月1日出帐后,根据乙方统计的使用量,按照阶梯价计算上月使用费用,甲方在协议规定的时间内向乙方支付实际使用费用。
B. 境外(含港澳台)服务中,只提供后付费方式,甲方需保证其账户金额有足够的余额,乙方根据甲方使用量和乙方官网价格先行预计费;待次月1日出帐后,根据乙方统计的使用量,按照阶梯价计算上月使用费用,甲方在协议规定的时间内向乙方支付实际使用费用。
3) 阶梯价模式说明:产品单价按照阶梯计价模式确定,即月使用量达到某一阶梯,则当月全部使用量全部按此阶梯单价计算总价。
4.1 甲方保证具有使用本服务的合法资质,并保证有权使用本服务向其指定对象发送短信,包括但不限于已取得接收短信对象的许可、授权或同意等。对于境外短信,对于已明确拒绝接收短信对象(如香港地区已注册为do-not-call-list名单的用户),甲方不得向其发送短信,否则因此产生任何赔偿责任,甲方应自行承担且应使乙方免责,如因此造成乙方承担任何责任,甲方应赔偿乙方全部损失。
4.2 甲方应快速响应、积极配合乙方,处理关于甲方发送信息的投诉,在6个小时内按乙方规定的格式给予正式回复。
4.3 甲方不得超出本协议范围使用服务,不得直接或变相向第三方转租转售乙方通道(包括通过互联网渠道转租转售),为第三方提供短信业务,不得将本协议全部或任何一部分转让或出借给其他第三方使用。
4.4 甲方在发送短信时应当注明甲方的企业标识,并保证企业标识的真实有效性,不得冒用其他企业或主体的标识,不得采用可能引起接收方误解的标识。
4.5 甲方在发送短信,应当提供免费、便捷和有效的拒绝接收或退订方式并随短信告知接收者,不得以任何形式对接收者拒绝接收短信设置障碍。甲方在向用户提供短信服务进行各种形式的业务宣传时,应突出提醒用户收费标准、方式和退订方法。
4.6 甲方在发送短信时,不得批量、循环给用户发送各种垃圾短信,否则乙方有权立即关闭甲方的短信通道,如因此引起第三方投诉,甲方对于发送短信的行为和产生的后果自行承担责任,因此导致乙方损失的,甲方应予以赔偿。
4.7 甲方对自身系统及网络的安全性、适用性、适销性负责,乙方对甲方所经营、使用的系统或网络不向甲方或第三方承担任何义务及/或责任。甲方对于其发送短信的行为和产生的后果自行承担责任,因此导致乙方损失的,甲方应予以赔偿。
4.8 甲方对本服务的使用不得影响乙方的系统或产品,如有影响,乙方有权停止服务,且甲方同意服从乙方为保证短消息服务正常稳定而对甲方的短消息发布量的调整安排,由此引起的与客户的争议由甲方自行解决并承担全部责任。
4.9 对于境外短信,甲方应保证其发送的短信内容符合目的地国相关法律法规要求,不侵犯第三方合法权益。如因短信内容不符合目的国相关要求造成任何不利影响或后果,甲方应自行承担且应使乙方免责,如因此造成乙方承担任何责任,甲方应赔偿乙方全部损失。
4.10 乙方有权对甲方发送短信进行监督、审核和监测,短信文案发送前乙方将进行短信模板预置审核,对于未审核通过的短信文案内容,乙方将通过技术手段限制发送,且乙方有权单方判断和决定甲方发送短信是否违反本协议,并有权拒绝发送违反法律规定或本协议约定的短信内容,乙方审核通过并不意味着对短信文案的认可,乙方不对甲方短信文案承担任何连带责任;一经发现甲方发送违反法律规定或本协议约定的信息,乙方有权立即停止传输,并有权视情节轻重要求甲方限期整改、暂停业务直至单方面解除合作协议,一旦发现甲方使用本服务的行为违反法律规定或本协议约定行为,乙方有权根据甲方在使用乙方服务过程发生的违约情况以及给乙方造成的损失,要求甲方赔偿全部损失、停止服务或解除协议。
通信能力技术服务协议,请参见这里。
7X24小时服务
7天内无理由退款
0元免费备案
优化反馈建议
专业服务流程
版权所有 © 广州摩杜云信息科技有限公司 2021 保留一切权利 联系地址:广州市荔湾区黄沙大道粤南大街26-29号 在线联系:4008-521-721按1